Dieses Dokument beschreibt verschiedene Aspekte des Aufrufs von Daten in einer Adabas-Datenbank mit Natural.
Folgende Themen werden behandelt:
Siehe auch Datenbankverwaltung in Profilparameter sortiert nach Kategorien in der Parameter-Referenz-Dokumentation. Dieses Dokument enthält eine Übersicht der Natural-Profilparameter, die gelten, wenn Natural mit einer Adabas-Datenbank benutzt wird.
Damit Natural auf eine Datenbank-Datei zugreifen kann, ist eine logische Definition der physischen Datenbank-Datei erforderlich. Eine solche logische Dateidefinition wird DDM (Datendefinitionsmodul) genannt.
Dieser Abschnitt behandelt folgende Themen:
Das DDM enthält Informationen über die einzelnen Felder der Datei — Informationen, die bei der Verwendung dieser Felder in einem Natural-Programm relevant sind. Ein DDM stellt eine logische Sicht (View) auf eine physische Datenbank-Datei dar.
Für jede physische Datei einer Datenbank können ein oder mehrere
DDMs definiert werden. Und für jedes DDM können ein oder mehrere Datensichten
definiert werden (siehe View-Definition in
der DEFINE
DATA-Statement-Dokumentation).

DDMs werden vom Natural-Administrator mit Predict definiert (oder, falls Predict nicht vorhanden ist, mit der entsprechenden Natural-Funktion zum Verwalten von DDMs).
Benutzen Sie das Systemkommando SYSDDM,
um die Utility SYSDDM aufzurufen. Diese Utility bietet alle Funktionen zum
Erstellen und Pflegen von Natural-Datendefinitionsmodulen.
Weitere Informationen über die SYSDDM-Utility siehe DDM-Editor (SYSDDM Utility) in der Natural-Editoren-Dokumentation.
Ein DDM enthält die datenbankinternen Feldnamen der
Datenbankfelder sowie ihre “externen” Feld-Langnamen (d.h. die in einem
Natural-Programm verwendeten Feldnamen). Außerdem sind im DDM Format und Länge
der Felder definiert, sowie weitere Angaben, die verwendet werden, wenn ein
Feld in einem DISPLAY- oder WRITE-Statement benutzt
wird (Spaltenüberschriften, Editiermasken usw.).
Informationen zu den in einem DDM definierten Feldattributen entnehmen Sie dem Abschnitt Spalten für Feld-Attribute unter DDM-Editor (SYSDDM Utility) in der Natural Editoren-Dokumentation.
Falls Sie den Namen des von Ihnen benötigten DDMs nicht wissen,
können Sie sich mit dem Systemkommando LIST DDM
(siehe DDMs (Views)
anzeigen in der
Systemkommandos-Dokumentation) eine Liste aller in der
aktuellen Library verfügbaren DDMs anzeigen lassen. Von der Liste können Sie
dann ein DDM zur Anzeige auswählen.
Um ein DDM, dessen Namen Sie kennen, anzuzeigen, verwenden Sie das
Systemkommando LIST DDM ddm-name.
Zum Beispiel:
LIST DDM EMPLOYEES
Sie erhalten mit dem Kommando eine Liste aller in dem DDM
EMPLOYEES definierten Felder mit verschiedenen Angaben zu jedem
Feld.
Informationen zu den in einem DDM definierten Feldattributen entnehmen Sie dem Abschnitt Spalten für Feld-Attribute unter DDM-Editor (SYSDDM Utility) in der Editoren-Dokumentation.
Adabas unterstützt Array-Strukturen innerhalb der Datenbank in Form von multiplen Feldern und Periodengruppen.
Dieser Abschnitt behandelt folgende Themen:
Ein multiples Feld ist ein Feld, das innerhalb eines Datensatzes mehr als einen Wert (bis zu 191) haben kann.

Angenommen, obige Abbildung zeigt einen Datensatz aus einer
Personaldatei: das erste Feld (Name) ist ein Elementarfeld, das
nur einen Wert enthalten kann, nämlich den Namen der Person; das zweite Feld
(Languages) enthält die Sprachen, die die Person spricht, und ist
ein multiples Feld, da eine Person mehrere Sprachen sprechen kann.
Eine Periodengruppe ist eine Gruppe von Feldern (wobei es sich um Elementarfelder und/oder multiple Felder handeln kann), die innerhalb eines Datensatzes mehr als eine Ausprägung (bis zu 191) haben kann.
Bei multiplen Feldern werden die verschiedenen Werte eines Feldes auch als Ausprägungen bezeichnet, d.h. mit der Anzahl der Ausprägungen ist die Anzahl der Werte, die das Feld enthält, gemeint, und eine bestimmte Ausprägung bezeichnet einen bestimmten Wert. Analog dazu ist bei einer Periodengruppe mit Ausprägung eine Gruppe von Werten gemeint.

Angenommen, obige Abbildung zeigt einen Datensatz aus einer
Fahrzeugdatei: das erste Feld (Name) ist ein Elementarfeld, das
den Namen einer Person enthält; Cars ist eine Periodengruppe, die
die Fahrzeuge dieser Person enthält. Die Periodengruppe besteht aus drei
Feldern, die für jedes Fahrzeug das KFZ-Kennzeichen (Reg. No.),
die Marke (Make) und das Modell (Model) enthalten.
Jede Ausprägung von Cars enthält jeweils die Werte für ein
Fahrzeug.
Um eine oder mehrere Ausprägungen eines multiplen Feldes oder einer Periodengruppe zu referenzieren, geben Sie hinter dem Feldnamen eine Index-Notation an.
Die folgenden Beispiele verwenden das multiple Feld
LANGUAGES und die Periodengruppe CARS aus den obigen
Abbildung.
Die verschiedenen Werte des multiplen Feldes
LANGUAGES können wie folgt referenziert werden:
LANGUAGES (1)
|
Referenziert den ersten Wert
(SPANISH).
|
|---|---|
LANGUAGES (X)
|
Der Inhalt der Variablen X bestimmt den
zu referenzierenden Wert.
|
LANGUAGES (1:3)
|
Referenziert die ersten drei Werte
(SPANISH, CATALAN und FRENCH).
|
LANGUAGES (6:10)
|
Referenziert den sechsten bis zehnten Wert. |
LANGUAGES (X:Y)
|
Die Inhalte der Variablen X und
Y bestimmen die zu referenzierenden Werte.
|
Die verschiedenen Ausprägungen der Periodengruppe
CARS können in der gleichen Weise referenziert werden:
CARS (1)
|
Referenziert die erste Ausprägung
(B-123ABC/SEAT/IBIZA).
|
|---|---|
CARS (X)
|
Der Inhalt der Variablen X bestimmt die
zu referenzierende Ausprägung.
|
CARS (1:2)
|
Referenziert die ersten beiden Ausprägungen
(B-123ABC/SEAT/IBIZA und B-999XYZ/VW/GOLF).
|
CARS (4:7)
|
Referenziert die vierte bis siebte Ausprägung. |
CARS (X:Y)
|
Die Inhalte der Variablen X und
Y bestimmen die zu referenzierenden Ausprägungen.
|
Ein Adabas-Array kann bis zu zwei Dimensionen haben: ein multiples Feld innerhalb einer Periodengruppe.

Angenommen, obige Abbildung zeigt einen Datensatz aus einer
Fahrzeugdatei: das erste Feld (Name) ist ein Elementarfeld, das
den Namen einer Person enthält; Cars ist eine Periodengruppe, die
die Fahrzeuge dieser Person enthält. Die Periodengruppe besteht aus drei
Feldern, die für jedes Fahrzeug das KFZ-Kennzeichen (Reg. No.),
die Inspektionstermine (Servicing) und die Marke
(Make) enthalten. Innerhalb der Periodengruppe Cars
ist Servicing ein multiples Feld, das die verschiedenen
Inspektionstermine jedes Autos enthält.
Um eine oder mehrere Ausprägungen eines multiplen Feldes innerhalb einer Periodengruppe zu referenzieren, geben Sie eine "zweidimensionale" Index-Notation hinter dem Feldnamen an.
Die folgenden Beispiele verwenden das multiple Feld
SERVICING und die Periodengruppe CARS aus der obigen
Abbildung. Die verschiedenen Werte des multiplen Feldes können wie folgt
referenziert werden:
SERVICING (1,1)
|
Referenziert den ersten Wert von
SERVICING in der ersten Ausprägung von CARS
(31-05-97).
|
|---|---|
SERVICING (1:5,1)
|
Referenziert jeweils den ersten Wert von
SERVICING in den ersten fünf Ausprägungen von
CARS.
|
SERVICING (1:5,1:10)
|
Referenziert jeweils die ersten zehn Werte von
SERVICING in den ersten fünf Ausprägungen von
CARS.
|
Es ist manchmal erforderlich, ein multiples Feld oder eine
Periodengruppe zu referenzieren, ohne die Anzahl der Werte bzw. Ausprägungen
eines Datensatzes zu kennen. Adabas zählt intern die Anzahl der Werte eines
multiplen Feldes und die Anzahl der Ausprägungen einer Periodengruppe. Dieser
interne Zähler kann mit einem READ-Statement abgelesen werden,
indem man unmittelbar vor dem Feldnamen C* angibt:
Die Anzahl wird jeweils in Format/Länge N3 zurückgegeben. Weitere Informationen entnehmen Sie dem Abschnitt Internen Zähler für ein Datenbank-Array referenzieren — C*-Notation.
C*LANGUAGES
|
Liefert die Anzahl der Werte des multiplen Feldes
LANGUAGES.
|
|---|---|
C*CARS
|
Liefert die Anzahl der Ausprägungen der Periodengruppe
CARS.
|
C*SERVICING(1)
|
Liefert die Anzahl der Werte des multiplen Feldes
SERVICING in der ersten Ausprägung einer Periodengruppe (ausgehend
von der Annahme, dass SERVICING ein multiples Feld innerhalb einer
Periodengruppe ist).
|
Um Datenbankfelder in einem Natural-Programm verwenden zu können, müssen Sie sie in einer sogenannten View (Datenbanksicht) angeben.
In dem View geben Sie Folgendes an: den Namen des Datendefinitionsmoduls (siehe Datendefinitionsmodule (DDMs)), aus dem die Felder stammen, und die Namen der Datenbankfelder selbst (d.h. ihre Langnamen, nicht ihre datenbankinternen Kurznamen).
Ein View kann ein komplettes DDM umfassen oder einen Ausschnitt daraus. Die Reihenfolge der Felder in der View braucht nicht mit der Reihenfolge der Felder im zugrundeliegenden DDM übereinzustimmen.
Wie im Abschnitt Statements für
Datenbankzugriffe noch gezeigt wird, wird der View-Name in
den Statements READ, FIND, HISTOGRAM
verwendet, um zu bestimmen, auf welche Datenbank zugegriffen werden soll.
Weitere Informationen bezüglich der vollständigen Syntax der
View-Definition oder über die Definition/Redifinition einer Gruppe von Feldern
siehe View-Definition
in der Beschreibung des DEFINE DATA-Statements in der
Statements-Dokumentation.
Sie haben folgende Möglichkeiten, um eine Datenbank-View zu definieren:
Innerhalb des Programms
Sie können eine Datenbank-View innerhalb des Programms, d.h.
direkt im DEFINE
DATA-Statement des Programms definieren.
Außerhalb des Programms
Sie können eine Datenbank-View außerhalb des Programms, d.h. in
einem separaten Programmierobjekt definieren: entweder in einer
Local Data Area (LDA)
oder in einer Global Data
Area (GDA), wobei das DEFINE DATA-Statement dann diese
Data Area referenziert.
Um eine Datenbank-View innerhalb des Programms zu definieren
Auf Level 1 geben Sie den View-Namen wie folgt an:
1 view-name VIEW OF ddm-name
wobei view-name der
von Ihnen gewählte Name für den View ist, und
ddm-name der Name des DDMs, aus dem die
im View angegebenen Felder stammen.
Darunter, auf Level 2, geben Sie die Namen der Datenbankfelder aus dem DDM an.
In der folgenden Abbildung hat die View den Namen
ABC und umfasst die Felder NAME,
FIRST-NAME und PERSONNEL-ID aus dem DDM
XYZ.

Format und Länge eines Datenbankfeldes brauchen in der View nicht angegeben zu werden, da sie bereits im zugrundeliegenden DDM definiert sind.
Beispiel-Programm:
In diesem Beispiel lautet der View-Name VIEWEMP,
der DDM-Name ist EMPLOYEES und die Namen der aus dem DDM
stammenden Felder lauten NAME, FIRST-NAME und
PERSONNEL-ID.
DEFINE DATA LOCAL 1 VIEWEMP VIEW OF EMPLOYEES 2 NAME 2 FIRST-NAME 2 PERSONNEL-ID 1 #VARI-A (A20) 1 #VARI-B (N3.2) 1 #VARI-C (I4) END-DEFINE ...
Um eine Datenbank-View außerhalb des Programms zu definieren
Im Programm selbst geben Sie an:
DEFINE DATA LOCAL
USING <data-area-name>
END-DEFINE
...
wobei data-area-name
der von Ihnen gewählte Name für die Local or Global Data Area ist, zum Beispiel
LDA39.
In der im Programm referenzierten Data Area geben Sie Folgendes an:
Auf Level 1 in der Spalte Name den Namen, den
Sie für die View gewählt haben, und in der Spalte Miscellaneous
den Namen des DDM, aus dem die in der View angegebenen Felder stammen.
Darunter, auf Level 2, geben Sie die Namen der Datenbankfelder aus dem DDM an.
Beispiel-Data-Area LDA39:
In diesem Beispiel lautet der View-Name
VIEWEMP, der DDM-Name ist EMPLOYEES und die Namen der
aus dem DDM stammenden Felder lauten PERSONNEL-ID,
FIRST-NAME und NAME.
I T L Name F Length Miscellaneous
All -- -------------------------------- - ---------- ------------------------->
V 1 VIEWEMP EMPLOYEES
2 PERSONNEL-ID A 8
2 FIRST-NAME A 20
2 NAME A 20
1 #VARI-A A 20
1 #VARI-B N 3.2
1 #VARI-C I 4
Um Daten von einer Datenbank zu lesen, stehen folgende Statements zur Verfügung:
READ
|
Mit diesem Statement können Sie eine Reihe von Datensätzen in einer bestimmten Reihenfolge von der Datenbank lesen. |
|---|---|
FIND
|
Mit diesem Statement können Sie von einer Datenbank diejenigen Datensätze lesen, die ein bestimmtes Suchkriterium erfüllen. |
HISTOGRAM
|
Mit diesem Statement können Sie nur die Werte eines einzelnen Datenbankfeldes lesen oder herausfinden, wieviele Datensätze ein bestimmtes Suchkriterium erfüllen. |
Folgende Themen werden behandelt:
Das READ-Statement dient dazu,
Datensätze von einer Datenbank zu lesen. Die Datensätze können von der
Datenbank gelesen werden:
in der Reihenfolge, in der sie physisch auf der Datenbank
gespeichert sind (READ IN
PHYSICAL SEQUENCE) oder
in der Reihenfolge der Adabas-internen Satznummern
(READ BY ISN)
oder
in logischer Reihenfolge der Werte eines Deskriptorfeldes
(READ IN LOGICAL
SEQUENCE).
In diesem Handbuch wird lediglich READ IN LOGICAL
SEQUENCE behandelt, da dies die am häufigsten verwendete Form des
READ-Statements ist.
Informationen zu den anderen beiden Möglichkeiten finden Sie
unter der Beschreibung des READ-Statements in der
Statements-Dokumentation.
Die Grundform des READ-Statements ist:
READ
view IN LOGICAL SEQUENCE
BY descriptor
|
oder kürzer:
READ
view LOGICAL BY
descriptor
|
- dabei ist
| view | der Name eines im DEFINE DATA-Statement
definierten Views (wie im Abschnitt Datenbank-View
definieren beschrieben).
|
|---|---|
| descriptor | der Name eines in diesem View definierten Datenbankfeldes. Die Werte dieses Feldes bestimmen die Reihenfolge, in der die Datensätze von der Datenbank gelesen werden. |
Wenn Sie einen Deskriptor angeben, erübrigt sich die Angabe des
Schlüsselwortes
LOGICAL:
READ
view BY
descriptor
|
Wenn Sie keinen Deskriptor angeben, werden die Datensätze in der
Reihenfolge der Werte des im DDM als Standard-Deskriptor (unter
"Default Sequence") definierten Feldes gelesen. Wenn
Sie keinen Deskriptor angeben, müssen Sie allerdings das Schlüsselwort
LOGICAL angeben:
READ
view LOGICAL
|
** Example 'READX01': READ ************************************************************************ DEFINE DATA LOCAL 1 MYVIEW VIEW OF EMPLOYEES 2 NAME 2 PERSONNEL-ID 2 JOB-TITLE END-DEFINE * READ (6) MYVIEW BY NAME DISPLAY NAME PERSONNEL-ID JOB-TITLE END-READ END
Ausgabe des Programms READX01:
Das READ-Statement im obigen Beispiel
liest Datensätze von der Mitarbeiter-Datei EMPLOYEES in
alphabetischer Reihenfolge der (im Feld NAME enthaltenen)
Nachnamen.
Das obige Programm erzeugt folgende Ausgabe, wobei die Informationen zu jedem Mitarbeiter in alphabetischer Reihenfolge der Nachnamen angezeigt werden:
Page 1 04-11-11 14:15:54
NAME PERSONNEL CURRENT
ID POSITION
-------------------- --------- -------------------------
ABELLAN 60008339 MAQUINISTA
ACHIESON 30000231 DATA BASE ADMINISTRATOR
ADAM 50005800 CHEF DE SERVICE
ADKINSON 20008800 PROGRAMMER
ADKINSON 20009800 DBA
ADKINSON 2001100
Falls Sie die Mitarbeiterdaten in der Reihenfolge der (im Feld
BIRTH enthaltenen) Geburtsdaten lesen und ausgeben möchten, wäre
dazu folgendes READ-Statement geeignet:
READ MYVIEW BY BIRTH
Sie können nur ein Feld angeben, das im zugrundeliegenden DDM als Deskriptor definiert ist (es kann auch ein Subdeskriptor, Superdeskriptor, Hyperdeskriptor, phonetischer Deskriptor oder Nicht-Deskriptor sein).
Wie im Beispielprogramm auf der vorigen Seite gezeigt, können
Sie die Anzahl der Datensätze, die gelesen werden sollen, begrenzen, indem Sie
hinter dem Schlüsselwort READ in Klammern eine Zahl angeben:
READ (6) MYVIEW BY NAME
In diesem Beispiel würde das READ-Statement maximal
6 Datensätze lesen.
Ohne diese Limit-Notation würde das obige
READ-Statement sämtliche Datensätze von der
EMPLOYEES-Datei in der Reihenfolge der Nachnamen von A bis Z
lesen.
Mit dem READ-Statement können Sie das
Suchkriterium für die zu lesenden Datensätze durch einen bestimmten
Wert eines Deskriptorfeldes weiter einschränken. Mit der Option
EQUAL TO/STARTING
FROM in einer BY bzw.
WITH-Klausel können Sie festlegen, ab welchem Wert die
Datensätze gelesen werden sollen. Mit der Option
THRU/ENDING
AT können Sie darüber hinaus bestimmen, bis zu welchem Wert
gelesen werden soll.
Wünschen Sie beispielsweise eine Liste aller Mitarbeiter in der
Reihenfolge der Tätigkeitsbezeichnungen (JOB-TITLE) von
TRAINEE bis Z, würden Sie eines der folgenden
Statements verwenden:
READ MYVIEW WITH JOB-TITLE = 'TRAINEE' READ MYVIEW WITH JOB-TITLE STARTING from 'TRAINEE' READ MYVIEW BY JOB-TITLE = 'TRAINEE' READ MYVIEW BY JOB-TITLE STARTING from 'TRAINEE'
Bitte beachten Sie, dass der Wert hinter dem Gleichheitszeichen
(=) bzw. der STARTING
FROM-Option in Apostrophen (') stehen muss. Bei einem
numerischen Wert ist diese Text-Notation nicht erforderlich.
Es ist nicht möglich, die Optionen
BY und
WITH gleichzeitig
zu verwenden; es ist jeweils nur eine von beiden gestattet.
Durch Angabe einer
THRU bzw.
ENDING AT-Klausel können Sie darüber hinaus festlegen,
bis zu welchem Punkt Datensätze gelesen werden sollen.
Um nur Datensätze mit der Tätigkeitsbezeichnung
TRAINEE zu lesen, müssten Sie folgendes angeben:
READ MYVIEW BY JOB-TITLE STARTING from 'TRAINEE' THRU 'TRAINEE'
READ MYVIEW WITH JOB-TITLE EQUAL TO 'TRAINEE'
ENDING AT 'TRAINEE'
Um alle Datensätze mit Tätigkeitsbezeichnungen, die mit
A oder B anfangen, zu lesen, müssten Sie folgendes
angeben:
READ MYVIEW BY JOB-TITLE = 'A' THRU 'C' READ MYVIEW WITH JOB-TITLE STARTING from 'A' ENDING AT 'C'
Die Werte werden gelesen bis einschließlich des Wertes, der nach
THRU/ENDING
AT spezifiziert wird. In den beiden obigen Beispielen werden
alle Datensätze mit Tätigkeitsbezeichnungen, die mit A oder
B anfangen, gelesen; gäbe es eine Tätigkeitsbezeichnung
C, würde diese auch gelesen werden, aber nicht der nächsthöhere
Wert CA.
Mit einer WHERE-Klausel können
Sie ein zusätzliches Suchkriterium angeben.
Zum Beispiel, wenn Sie nur die Datensätze derjenigen Mitarbeiter
mit Tätigkeitsbezeichnung TRAINEE, die in US-Währung (USD) bezahlt
werden, lesen wollen, dann geben Sie Folgendes an:
READ MYVIEW WITH JOB-TITLE = 'TRAINEE'
WHERE CURR-CODE = 'USD'
Die WHERE-Klausel kann auch zusammen mit einer
BY-Klausel
verwendet werden, zum Beispiel:
READ MYVIEW BY NAME
WHERE SALARY = 20000
Die WHERE-Klausel unterscheidet sich in zwei
Punkten von einer BY/WITH-Klausel:
Das in der WHERE-Klausel angegebene Feld muss
kein Deskriptor sein.
In der WHERE-Klausel wird eine logische
Bedingung angegeben.
Folgende logische Operatoren können in einer
WHERE-Klausel verwendet werden:
EQUAL |
EQ |
= |
|---|---|---|
NOT EQUAL
TO |
NE |
¬= |
LESS
THAN |
LT |
< |
LESS THAN OR EQUAL
TO |
LE |
<= |
GREATER
THAN |
GT |
> |
GREATER THAN OR
EQUAL TO |
GE |
>= |
Das folgende Programm veranschaulicht die Verwendung der
Klauseln STARTING
FROM, ENDING AT und
WHERE:
** Example 'READX02': READ (with STARTING, ENDING and WHERE clause)
************************************************************************
DEFINE DATA LOCAL
1 MYVIEW VIEW OF EMPLOYEES
2 NAME
2 JOB-TITLE
2 INCOME (1:2)
3 CURR-CODE
3 SALARY
3 BONUS (1:1)
END-DEFINE
*
READ (3) MYVIEW WITH JOB-TITLE
STARTING FROM 'TRAINEE' ENDING AT 'TRAINEE'
WHERE CURR-CODE (*) = 'USD'
DISPLAY NOTITLE NAME / JOB-TITLE 5X INCOME (1:2)
SKIP 1
END-READ
END
Ausgabe des Programms READX02:
NAME INCOME
CURRENT
POSITION CURRENCY ANNUAL BONUS
CODE SALARY
------------------------- -------- ---------- ----------
SENKO USD 23000 0
TRAINEE USD 21800 0
BANGART USD 25000 0
TRAINEE USD 23000 0
LINCOLN USD 24000 0
TRAINEE USD 22000 0
Siehe folgendes Beispiel-Programm:
Folgende Themen werden behandelt:
Das FIND-Statement dient dazu,
Datensätze von einer Datenbank zu lesen, die ein bestimmtes Suchkriterium
erfüllen.
Die Grundform des FIND-Statements ist:
FIND RECORDS IN
view WITH
field = value
|
oder kürzer:
FIND
view WITH
field = value
|
- dabei ist
| view | der Name eines im DEFINE DATA-Statement
definierten Views (wie im Abschnitt Datenbank-View
definieren beschrieben).
|
|---|---|
| field | der Name eines in diesem View definierten Datenbankfeldes. |
Sie können nur ein field angeben, das im zugrundeliegenden DDM als Deskriptor definiert ist (es kann auch ein Subdeskriptor, Superdeskriptor, Hyperdeskriptor, phonetischer Deskriptor oder ein Nicht-Deskriptor sein).
Die vollständige Syntax entnehmen Sie der
FIND-Statement-Dokumentation.
Ähnlich wie beim READ-Statement (siehe
oben)
können Sie die Anzahl der Datensätze, die verarbeitet werden sollen, begrenzen,
indem Sie hinter dem Schlüsselwort FIND in Klammern eine Zahl
angeben:
FIND (6) RECORDS IN MYVIEW WITH NAME = 'CLEGG'
In diesem Beispiel würde das FIND-Statement maximal
6 Datensätze verarbeiten.
Ohne diese Limit-Notation würden alle Datensätze, die das Suchkriterium erfüllen, verarbeitet werden.
Anmerkung
Wenn das FIND-Statement eine
WHERE-Klausel enthält (siehe unten), werden Datensätze, die die
WHERE-Klausel
nicht erfüllen, bei der Ermittlung des Limits nicht berücksichtigt.
Mit der WHERE-Klausel des
FIND-Statements können
Sie ein zusätzliches Selektionskriterium angeben, das ausgewertet wird,
nachdem ein (über die WITH-Klausel
ausgewählter) Datensatz gelesen wurde und bevor der ausgewählte
Datensatz weiterverarbeitet wird.
** Example 'FINDX01': FIND (with WHERE)
************************************************************************
DEFINE DATA LOCAL
1 MYVIEW VIEW OF EMPLOYEES
2 PERSONNEL-ID
2 NAME
2 JOB-TITLE
2 CITY
END-DEFINE
*
FIND MYVIEW WITH CITY = 'PARIS'
WHERE JOB-TITLE = 'INGENIEUR COMMERCIAL'
DISPLAY NOTITLE CITY JOB-TITLE PERSONNEL-ID NAME
END-FIND
END
Anmerkung
Wie Sie sehen, werden in diesem Beispiel nur die Datensätze,
die die Kriterien der WITH-Klausel und der
WHERE-Klausel erfüllen, im DISPLAY-Statement verarbeitet.
Ausgabe des Programms FINDX01:
CITY CURRENT PERSONNEL NAME
POSITION ID
-------------------- ------------------------- --------- --------------------
PARIS INGENIEUR COMMERCIAL 50007300 CAHN
PARIS INGENIEUR COMMERCIAL 50006500 MAZUY
PARIS INGENIEUR COMMERCIAL 50004700 FAURIE
PARIS INGENIEUR COMMERCIAL 50004400 VALLY
PARIS INGENIEUR COMMERCIAL 50002800 BRETON
PARIS INGENIEUR COMMERCIAL 50001000 GIGLEUX
PARIS INGENIEUR COMMERCIAL 50000400 KORAB-BRZOZOWSKI
Falls keine Datensätze gefunden werden, die die in der
WITH- und
WHERE-Klausel
angegebenen Suchkriterien erfüllen, werden die innerhalb der
FIND-Verarbeitungsschleife angegebenen Statements nicht ausgeführt
(für das Beispiel auf der vorigen Seite hieße dies, dass das
DISPLAY-Statement
nicht ausgeführt würde und folglich keine Mitarbeiterdaten angezeigt
würden).
Das FIND-Statement bietet jedoch auch eine
IF NO RECORDS
FOUND-Klausel, in der Sie eine Verarbeitung angeben können,
die ausgeführt werden soll für den Fall, dass kein Datensatz die Suchkriterien
erfüllt.
Beispiel für FIND-Statement mit
IF NO RECORDS FOUND-Bedingung:
** Example 'FINDX02': FIND (with IF NO RECORDS FOUND)
************************************************************************
DEFINE DATA LOCAL
1 MYVIEW VIEW OF EMPLOYEES
2 NAME
2 FIRST-NAME
END-DEFINE
*
FIND MYVIEW WITH NAME = 'BLACKSMITH'
IF NO RECORDS FOUND
WRITE 'NO PERSON FOUND.'
END-NOREC
DISPLAY NAME FIRST-NAME
END-FIND
END
Das obige Programm wählt alle Datensätze aus, in denen das Feld
NAME den Wert BLACKSMITH enthält. Von jedem
ausgewählten Datensatz werden der Name (NAME) und der Vorname
(FIRST-NAME) angezeigt. Falls in der Datei kein Datensatz mit
NAME = 'BLACKSMITH' gefunden wird, wird das in der
IF NO RECORDS
FOUND-Klausel angegebene WRITE-Statement ausgeführt:
Ausgabe des Programms FINDX02:
Page 1 04-11-11 14:15:54
NAME FIRST-NAME
-------------------- --------------------
NO PERSON FOUND.
Siehe die folgenden Beispiel-Programme:
Folgende Themen werden behandelt:
Das HISTOGRAM-Statement dient
dazu, entweder die Werte eines einzelnen Datenbankfeldes zu lesen oder
herauszufinden, wieviele Datensätze ein bestimmtes Suchkriterium erfüllen.
Das HISTOGRAM-Statement kann auf keine anderen
Datenbankfelder zugreifen als auf das im HISTOGRAM-Statement
angegebene Feld.
Die Grundform des HISTOGRAM-Statements ist:
HISTOGRAM VALUE IN
view FOR
field
|
oder kürzer:
HISTOGRAM
view FOR
field
|
- dabei ist
| view | der Name eines im DEFINE DATA-Statement
definierten Views (wie im Abschnitt Datenbank-View
definieren beschrieben).
|
|---|---|
| field | der Name des in diesem View definierten Datenbankfeldes. |
Die vollständige Syntax entnehmen Sie der
HISTOGRAM-Statement-Dokumentation.
Ähnlich wie beim READ-Statement (siehe
oben)
können Sie die Anzahl der Werte, die gelesen werden sollen, begrenzen, indem
Sie hinter dem Schlüsselwort HISTOGRAM in Klammern eine Zahl
angeben:
HISTOGRAM (6) MYVIEW FOR NAME
In diesem Beispiel würden nur die ersten 6 Werte des Feldes
NAME gelesen.
Ohne diese Limit-Notation würden alle Werte gelesen.
Wie das READ-Statement (siehe
oben) bietet auch das
HISTOGRAM-Statement eine
STARTING
FROM-Klausel- und eine ENDING AT bzw.
THRU-Klausel, mit denen Sie den Bereich der zu lesenden Werte
durch Angabe eines Startwertes und eines Endwertes eingrenzen können.
HISTOGRAM MYVIEW FOR NAME STARTING from 'BOUCHARD' HISTOGRAM MYVIEW FOR NAME STARTING from 'BOUCHARD' ENDING AT 'LANIER' HISTOGRAM MYVIEW FOR NAME from 'BLOOM' THRU 'ROESER'
Das HISTOGRAM-Statement bietet
außerdem eine WHERE-Klausel,
in der Sie ein zusätzliches Selektionskriterium angeben können, das ausgewertet
wird, nachdem ein Wert gelesen wurde und bevor der Wert
weiterverarbeitet wird. Das in der WHERE-Klausel angegebene Feld
muss dasselbe sein wie das in der Hauptklausel des
HISTOGRAM-Statements angegebene.
** Example 'HISTOX01': HISTOGRAM ************************************************************************ DEFINE DATA LOCAL 1 MYVIEW VIEW OF EMPLOYEES 2 CITY END-DEFINE * LIMIT 8 HISTOGRAM MYVIEW CITY STARTING FROM 'M' DISPLAY NOTITLE CITY 'NUMBER OF/PERSONS' *NUMBER *COUNTER END-HISTOGRAM END
In diesem Programm werden mit dem
HISTOGRAM-Statement außerdem die Systemvariablen
*NUMBER
und *COUNTER
ausgewertet und mit dem DISPLAY-Statement ausgegeben.
*NUMBER enthält die Anzahl der Datensätze, in
denen der zuletzt gelesene Wert vorkommt; *COUNTER
enthält die Gesamtanzahl der bisher gelesenen Werte.
Ausgabe des Programms HISTOX01:
CITY NUMBER OF CNT
PERSONS
-------------------- ----------- -----------
MADISON 3 1
MADRID 41 2
MAILLY LE CAMP 1 3
MAMERS 1 4
MANSFIELD 4 5
MARSEILLE 2 6
MATLOCK 1 7
MELBOURNE 2 8
Dieser Abschnitt behandelt die Multi-Fetch-Datensatz-Retrieval-Funktionalität für Adabas-Datenbanken.
Die Multi-Fetch-Funktionalität wird nur bei Adabas unterstützt. Informationen zur Multi-Fetch-Datensatz-Retrieval-Funktionalität für Db2-Datenbanken siehe Multiple Row Processing in der Natural for Db2-Dokumentation.
Folgende Themen werden behandelt:
Im Standardmodus liest Natural mit einem einzigen Datenbank-Aufruf nicht mehrere Datensätze ein, sondern stets nur einen Datensatz pro Fetch-Modus. Diese Art von Betrieb ist solide und stabil, es kann aber einige Zeit dauern, wenn eine große Anzahl von Datenbank-Sätzen verarbeitet wird.
Um die Verarbeitungszeit dieser Programme zu verbessern, können
Sie die Multi-Fetch-Klausel in den
FIND-,
READ- oder
HISTOGRAM-Statements
benutzen. Mit der Multi-Fetch-Klausel können Sie den Multi-Fetch-Faktor
definieren. Dies ist ein numerischer Wert, der die Anzahl der pro
Datenbank-Zugriff eingelesenen Datensätze angibt.
|
|
FIND
|
|
|
MULTI-FETCH
|
|
ON
|
|
|
READ
|
OFF
|
|||||||
HISTOGRAM
|
OF
multi-fetch-factor
|
Dabei ist der multi-fetch-factor entweder eine
numerische Konstante im Wertebereich (0 : 2147483647) oder
eine Variable mit dem Format integer/binär (B1:B4) oder gepackt/numerisch nur mit Ganzzahlen.
Bei der Ausführung des Statements überprüft die Laufzeitumgebung, ob für das Datenbank-Statement ein Multi-Fetch-Faktor größer als 1 angegeben ist.
Wenn der Multi-Fetch-Faktor
| ein negativer Wert ist, | wird ein Laufzeitfehler ausgegeben. |
| 0 oder 1 ist, | wird der Datenbank-Aufruf im normalen Modus mit einem Datensatz pro Zugriff fortgesetzt. |
| 2 oder größer ist, | wird der Datenbank-Aufruf dynamisch
aufbereitet, um mehrere Datensätze (z.B. 10) mit einem einzigen
Datenbank-Zugriff in einen Hilfspuffer (Multi-Fetch-Puffer) einzulesen. Bei
Erfolg wird der erste Satz in den zugrunde liegenden Daten-View übertragen. Bei
Ausführung der nächsten Schleife wird der Daten-View ohne Datenbank-Zugriff
direkt vom Multi-Fetch-Puffer aufgefüllt. Nachdem alle Datensätze vom
Multi-Fetch-Puffer eingelesen sind, führt die nächste Schleife dazu, dass der
nächste Datensatz von der Datenbank eingelesen wird. Wird die
Datenbank-Schleife beendet (entweder durch End-of-Records,
ESCAPE,
STOP usw.), wird der
Inhalt des Multi-Fetch-Puffers freigegeben.
|
Ein Multi-Fetch-Zugriff wird nur für eine Auflist-Schleife ("Browse Loop") unterstützt, mit anderen Worten, wenn die Datensätze ohne Sperrung ("No Hold") gelesen werden.
Das Programm empfängt von der Datenbank keine "frischen" Datensätze für jede Schleife, sondern bearbeitet die beim letzten Multi-Fetch-Zugriff eingelesenen Abbilder.
Wird eine Repositionierung für ein
READ oder
HISTOGRAM-Statement
ausgelöst, dann wird der Inhalt des Multi-Fetch-Puffers zu diesem Zeitpunkt
freigegeben.
In folgenden Fällen ist die Multi-Fetch-Funktion nicht möglich und führt zu einem entsprechenden Syntax-Fehler bei der Kompilierung:
Der erste Datensatz einer FIND-Schleife wird mit dem
einleitenden S1-Kommando eingelesen. Da ein Adabas Multi-Fetch für
alle Arten von Lx-Kommandos definiert wird, kann es erst ab dem
zweiten Datensatz benutzt werden.
Die von der Datenbank-Schleife im Multi-Fetch-Puffer eingenommene Größe wird entsprechend der folgenden Regel festgelegt:
| ((record-buffer-length + isn-buffer-entry-length) * multi-fetch-factor ) + 4 + header-length |
| = |
| ((size-of-view-fields + 20) * multi-fetch-factor) + 4 + 128 |
Der Multi-Fetch-Faktor wird zur Laufzeit automatisch reduziert, wenn
das "Loop-Limit" (z.B.
READ (2) ..) kleiner
ist, jedoch nur wenn keine WHERE-Klausel beteiligt ist,
die "ISN-Menge" kleiner ist (gilt nur beim
FIND-Statement),
die Größe des Multi-Fetch-Puffers nicht ausreicht, um die vom Multi-Fetch-Faktor angeforderte Anzahl an Datensätzen aufzunehmen.
Des Weiteren wird die Multi-Fetch-Option zur Laufzeit völlig ignoriert, wenn
der Multi-Fetch-Faktor einen Wert kleiner gleich 1 enthält;
der Multi-Fetch-Puffer nicht verfügbar ist, oder nicht genügend freien Speicherplatz hat (weitere Einzelheiten siehe Größe des Multi-Fetch-Puffers weiter unten).
Das ausgeführte Statement lautet READ MULTI-FETCH 100
EMPL-VIEW BY NAME. Die Datensatzgröße (Länge der Felder im View
EMPL-VIEW beträgt 1000 Bytes. Der Multi-Fetch-Puffer hat eine
Größe von 64 KB. Zur Laufzeit wird der Multi-Fetch-Faktor automatisch von 100
auf 64 verringert, so dass der gesamte Datensatzpuffer in den
Multi-Fetch-Puffer passt.
Um die für Multi-Fetch-Zwecke verfügbare Speichermenge zu steuern, können Sie die maximale Größe des Multi-Fetch-Puffers begrenzen.
Im Natural-Parametermodul
können Sie mittels des Parameter-Makros
NTDS
eine statische Zuweisung durchführen:
NTDS MULFETCH,nn
Beim Start der Session können Sie auch den Profilparameter
DS
benutzen:
DS=(MULFETCH,nn)
wobei nn die vollständige Größe
darstellt, die zur Zuweisung für Multi-Fetch-Zwecke (in KB) zulässig ist. Der
Wert kann im Bereich 0 − 1024 mit einem Standardwert von
64 gesetzt werden. Das Setzen eines hohen Wertes bedeutet nicht
unbedingt, dass ein Puffer dieser Größe zugewiesen wird, da der
Multi-Fetch-Handler dynamische Zuweisungen und Größenänderungen vornimmt, und
zwar in Abhängigkeit davon, was wirklich erforderlich ist, um den
Multi-Fetch-Datenbankaufruf auszuführen. Wenn kein Multi-Fetch-Datenbankaufruf
in einer Natural-Session ausgeführt wird, wird der Multi-Fetch-Puffer
ungeachtet des gesetzten Wertes auf keinen Fall erstellt.
Wenn der Wert 0 angegeben wird, wird die
Multi-Fetch-Verarbeitung vollständig ausgeschaltet, ganz gleich ob ein
Datenbankzugriffs-Statement eine MULTI-FETCH OF ..-Klausel enthält
oder nicht. Dadurch wird es Ihnen ermöglicht, alle Multi-Fetch-Aktivitäten
komplett auszuschalten, wenn nicht genügend Speicherplatz in der aktuellen
Umgebung verfügbar ist, oder für Fehlerbeseitigungszwecke.
Zur Ausführung eines Multi-Fetch-Aufrufs ist ein
Benutzer-Zwischenspeicherbereich in Adabas erforderlich. Die Größe dieses
Zwischenspeichers wird mit dem Adabas-Parameter LU
gesetzt, wobei der Standardwert 65535 (64 KB) ist. Falls der Wert
des Adabas-Parameters LU kleiner als die Größe des
MULFETCH-Zwischenspeichers ist, kann bei einer
Multi-Fetch-Verarbeitung der Natural-Laufzeitfehler NAT3152 (interner
Benutzer-Zwischenspeicherbereich zu klein) auftreten.
Derartige Fehler können Sie vermeiden, indem Sie die Größe des
MULFETCH-Zwischenspeichers (Standardeinstellung ist 64
KB) auf den gleichen Wert oder einen kleineren Wert als die Größe des
Adabas-Zwischenspeichers (Standardeinstellung ist 64 KB, gesetzt mit dem
Adabas-Parameter LU) setzen. Das bedeutet, dass Sie,
falls Sie den MULFETCH-Zwischenspeicher vergrößern, auch
den Adabas-Zwischenspeicher entsprechend vergrößern müssen. Beispiel: Setzen
Sie LU=102400 (100 KB) wenn DS=(MULFETCH,100).
Der Natural-MULFETCH-Zwischenspeicher
hat einen nicht benutzten Reservespeicherplatz von 6 KB. Dadurch werden
NAT3152-Laufzeitfehler vermieden, die auftreten können, wenn der
Adabas-Parameter LU auf 64 KB (Standardwert) oder höher
gesetzt wird und gleich groß wie oder größer als der
MULFETCH-Zwischenspeicher ist.
Ein Multi-Fetch-Aufruf wird gewöhnlich im ACB-Layout ausgeführt (ACB = Adabas Control Block).
Ein Multi-Fetch-Aufruf wird jedoch im ACBX-Layout ausgeführt (ACBX = erweiterter Adabas Control Block), wenn Folgendes zutrifft:
Der Natural-Profilparameter
ADAACBX
ist auf ON gesetzt.
Die Gesamtgröße des Record Buffer (= Einzel-Satzlänge * Multi-Fetch-Faktor) des Multi-Fetch-Aufrufs ist größer als 32 KB.
Der Natural-Profilparameter
DB ist beim
Katalogisieren des Programms für die Datenbank, auf die zugegriffen wird, auf
Adabas Version 8 (oder höher) gesetzt.
Der
Natural-MULFETCH-Zwischenspeicher ist größer als 32 KB
(Standardeinstellung ist 64 KB).
Informationen, wie Multi-Fetch-Datenbankaufrufe von der Utility
TEST DBLOG unterstützt werden, entnehmen Sie der Beschreibung der
DBLOG
Utility,
Adabas-Kommandos
anzeigen, die Multi-Fetch benutzen in der
Debugger und Dienstprogramme-Dokumentation.
Dieser Abschnitt erörtert Verarbeitungsschleifen, die zum
Abarbeiten von Daten erforderlich sind, welche von einer Datenbank als Ergebnis
eines FIND-,
READ- oder
HISTOGRAM-Statements
ausgewählt wurden.
Folgende Themen werden behandelt:
Beispiel für geschachtelte FIND-Schleifen, die dieselbe Datei aufrufen
Weitere Beispiele für geschachtelte READ- und FIND-Statements
Natural initiiert automatisch die Schleifen, die zur Verarbeitung
von Daten erforderlich sind, die mit einem FIND-,
READ- oder
HISTOGRAM-Statement
von einer Datenbank ausgewählt wurden.
Die obige FIND-Schleife wählt von der Datei
EMPLOYEES alle Datensätze aus, in denen das Feld NAME
den Wert ADKINSON enthält, und verarbeitet die ausgewählten
Datensätze. Im Beispiel besteht die Verarbeitung in der Anzeige bestimmter
Feldwerte aus jedem der ausgewählten Datensätze.
** Example 'FINDX03': FIND ************************************************************************ DEFINE DATA LOCAL 1 MYVIEW VIEW OF EMPLOYEES 2 NAME 2 FIRST-NAME 2 CITY END-DEFINE * FIND MYVIEW WITH NAME = 'ADKINSON' DISPLAY NAME FIRST-NAME CITY END-FIND END
Wenn obiges FIND-Statement zusätzlich zu der
WITH-Klausel
noch eine WHERE-Klausel
enthielte, würden nur diejenigen der ausgewählten Datensätze verarbeitet, die
die WITH- und die WHERE-Bedingung
erfüllen.
Das folgende Diagramm zeigt den logischen Ablauf einer Datenbank-Verarbeitungsschleife:

Die Verwendung mehrerer FIND- bzw.
READ-Statements führt zu
einer Hierarchie ineinander geschachtelter Schleifen, wie das folgende Beispiel
zeigt:
** Example 'FINDX04': FIND (two FIND statements nested)
************************************************************************
DEFINE DATA LOCAL
1 PERSONVIEW VIEW OF EMPLOYEES
2 PERSONNEL-ID
2 NAME
1 AUTOVIEW VIEW OF VEHICLES
2 PERSONNEL-ID
2 MAKE
2 MODEL
END-DEFINE
*
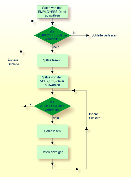
EMP. FIND PERSONVIEW WITH NAME = 'ADKINSON'
VEH. FIND AUTOVIEW WITH PERSONNEL-ID = PERSONNEL-ID (EMP.)
DISPLAY NAME MAKE MODEL
END-FIND
END-FIND
END
Im obigen Programm werden zunächst alle Datensätze mit Namen
ADKINSON von der Datei EMPLOYEES ausgewählt. Dann
wird jeder dieser Datensätze (jede Person) wie folgt verarbeitet:
Mit dem zweiten FIND-Statement werden für alle
von der Datei EMPLOYEES gelesenen Personen die dazugehörigen
Fahrzeuge (VEHICLES) gesucht, und zwar unter Verwendung der
Personalnummern (PERSONNEL-ID) aus den mit dem ersten
FIND-Statement von der EMPLOYEES-Datei ausgewählten
Datensätzen.
Dann werden mit DISPLAY folgende Werte
angezeigt: der NAME jeder gefundenen Person (diese Informationen
werden von der EMPLOYEES-Datei gelesen) und Marke und Modell
(MAKE und MODEL) des dazugehörigen Fahrzeugs (diese
Informationen kommen von der VEHICLES-Datei).
Das zweite FIND-Statement initiiert innerhalb der
äußeren FIND-Schleife des ersten FIND-Statements eine
innere Schleife, wie das folgende Diagramm veranschaulicht.
Das folgende Diagramm zeigt den logischen Ablauf in der Datenbank-Verarbeitungsschleifen-Hierarchie in dem obigen Beispiel-Programm:

Es ist auch möglich, eine Verarbeitungsschleifen-Hierarchie aufzubauen, in der zwei ineinander verschachtelte Schleifen auf dieselbe Datei zugreifen, wie das folgende Beispiel zeigt.
** Example 'FINDX05': FIND (two FIND statements on same file nested)
************************************************************************
DEFINE DATA LOCAL
1 PERSONVIEW VIEW OF EMPLOYEES
2 NAME
2 FIRST-NAME
2 CITY
1 #NAME (A40)
END-DEFINE
*
WRITE TITLE LEFT JUSTIFIED
'PEOPLE IN SAME CITY AS:' #NAME / 'CITY:' CITY SKIP 1
*
FIND PERSONVIEW WITH NAME = 'JONES'
WHERE FIRST-NAME = 'LAUREL'
COMPRESS NAME FIRST-NAME INTO #NAME
/*
FIND PERSONVIEW WITH CITY = CITY
DISPLAY NAME FIRST-NAME CITY
END-FIND
END-FIND
END
Im obigen Programm werden zunächst in der Datei
EMPLOYEES alle Personen mit Namen JONES und Vornamen
LAUREL gesucht. Dann werden zu jeder gefundenen Person alle
Personen, die in derselben Stadt wohnen, in der EMPLOYEES-Datei
gesucht, und es wird eine Liste dieser Personen erzeugt. Alle mit dem
DISPLAY-Statement ausgegebenen Feldwerte werden mit dem zweiten
FIND-Statement gelesen.
Ausgabe des Programms FINDX05:
PEOPLE IN SAME CITY AS: JONES LAUREL
CITY: BALTIMORE
NAME FIRST-NAME CITY
-------------------- -------------------- --------------------
JENSON MARTHA BALTIMORE
LAWLER EDDIE BALTIMORE
FORREST CLARA BALTIMORE
ALEXANDER GIL BALTIMORE
NEEDHAM SUNNY BALTIMORE
ZINN CARLOS BALTIMORE
JONES LAUREL BALTIMORE
Siehe die folgenden Beispiel-Programme:
READX04 - READ-Statement (in Kombination mit FIND und den Systemvariablen *NUMBER und *COUNTER)
LIMITX01 - LIMIT-Statement (für READ- und FIND-Schleifenverarbeitung)
Dieser Abschnitt beschreibt, wie Natural Datenbankänderungsoperationen mittels Transaktionen durchführt.
Folgende Themen werden behandelt:
Natural führt Veränderungen auf der Datenbank auf der Grundlage von Transaktionen aus, d.h. alle Veränderungszugriffe werden in logische Transaktionseinheiten gegliedert. Eine Transaktion ist die kleinste (von Ihnen definierte) Verarbeitungseinheit, die vollständig ausgeführt werden muss, um die logische Konsistenz der gespeicherten Daten zu gewährleisten.
Eine logische Transaktion kann aus einem oder mehreren
datenverändernden Statements (DELETE,
STORE,
UPDATE) bestehen und
auf eine oder mehrere Dateien zugreifen. Eine logische Transaktion kann sich
auch über mehrere Natural-Programme erstrecken.
Eine logische Transaktion beginnt, sobald ein Datensatz in den
Hold-Status gestellt wird. Dies erfolgt durch Natural automatisch, wenn ein
Satz zwecks Änderung gelesen wird, wenn also z.B. in einer
FIND-Schleife ein
UPDATE- oder DELETE-Statement steht.
Das Ende einer logischen Transaktion wird im Programm durch ein
END
TRANSACTION-Statement bestimmt. Dieses Statement
gewährleistet, dass alle durch die Transaktion bewirkten Änderungen erfolgreich
durchgeführt werden, und gibt anschließend alle während der Transaktion
gehaltenen Datensätze wieder frei.
DEFINE DATA LOCAL 1 MYVIEW VIEW OF EMPLOYEES 2 NAME END-DEFINE FIND MYVIEW WITH NAME = 'SMITH' DELETE END TRANSACTION END-FIND END
Jeder gefundene Satz würde hier in den Hold-Status gestellt,
gelöscht und anschließend, wenn das END TRANSACTION-Statement
ausgeführt wird, aus dem Hold-Status wieder freigegeben.
Anmerkung
Mit dem Natural-Profilparameter
ETEOP kann
der Natural-Administrator festlegen, ob Natural am Ende jedes Programms ein
END TRANSACTION-Statement generieren soll. Einzelheiten hierzu
sagt Ihnen Ihr Natural-Administrator.
In dem folgenden Beispiel-Programm werden neue Datensätze der
EMPLOYEES-Datei hinzugefügt.
Vorsicht
Wenn Sie dieses Beispielprogramm ausführen, verändern Sie
Datensätze in der Datenbank.
** Example 'STOREX01': STORE (Add new records to EMPLOYEES file)
*
** CAUTION: Executing this example will modify the database records!
************************************************************************
DEFINE DATA LOCAL
1 EMPLOYEE-VIEW VIEW OF EMPLOYEES
2 PERSONNEL-ID(A8)
2 NAME (A20)
2 FIRST-NAME (A20)
2 MIDDLE-I (A1)
2 SALARY (P9/2)
2 MAR-STAT (A1)
2 BIRTH (D)
2 CITY (A20)
2 COUNTRY (A3)
*
1 #PERSONNEL-ID (A8)
1 #NAME (A20)
1 #FIRST-NAME (A20)
1 #INITIAL (A1)
1 #MAR-STAT (A1)
1 #SALARY (N9)
1 #BIRTH (A8)
1 #CITY (A20)
1 #COUNTRY (A3)
1 #CONF (A1) INIT <'Y'>
END-DEFINE
*
REPEAT
INPUT 'ENTER A PERSONNEL ID AND NAME (OR ''END'' TO END)' //
'PERSONNEL-ID : ' #PERSONNEL-ID //
'NAME : ' #NAME /
'FIRST-NAME : ' #FIRST-NAME
/*********************************************************************
/* validate entered data
/*********************************************************************
IF #PERSONNEL-ID = 'END' OR #NAME = 'END'
STOP
END-IF
IF #NAME = ' '
REINPUT WITH TEXT 'ENTER A LAST-NAME'
MARK 2 AND SOUND ALARM
END-IF
IF #FIRST-NAME = ' '
REINPUT WITH TEXT 'ENTER A FIRST-NAME'
MARK 3 AND SOUND ALARM
END-IF
/*********************************************************************
/* ensure person is not already on file
/*********************************************************************
FIP2. FIND NUMBER EMPLOYEE-VIEW WITH PERSONNEL-ID = #PERSONNEL-ID
/*
IF *NUMBER (FIP2.) > 0
REINPUT 'PERSON WITH SAME PERSONNEL-ID ALREADY EXISTS'
MARK 1 AND SOUND ALARM
END-IF
/*********************************************************************
/* get further information
/*********************************************************************
INPUT
'ENTER EMPLOYEE DATA' ////
'PERSONNEL-ID :' #PERSONNEL-ID (AD=IO) /
'NAME :' #NAME (AD=IO) /
'FIRST-NAME :' #FIRST-NAME (AD=IO) ///
'INITIAL :' #INITIAL /
'ANNUAL SALARY :' #SALARY /
'MARITAL STATUS :' #MAR-STAT /
'DATE OF BIRTH (YYYYMMDD) :' #BIRTH /
'CITY :' #CITY /
'COUNTRY (3 CHARS) :' #COUNTRY //
'ADD THIS RECORD (Y/N) :' #CONF (AD=M)
/*********************************************************************
/* ENSURE REQUIRED FIELDS CONTAIN VALID DATA
/*********************************************************************
IF #SALARY < 10000
REINPUT TEXT 'ENTER A PROPER ANNUAL SALARY' MARK 2
END-IF
IF NOT (#MAR-STAT = 'S' OR = 'M' OR = 'D' OR = 'W')
REINPUT TEXT 'ENTER VALID MARITAL STATUS S=SINGLE ' -
'M=MARRIED D=DIVORCED W=WIDOWED' MARK 3
END-IF
IF NOT(#BIRTH = MASK(YYYYMMDD) AND #BIRTH = MASK(1582-2699))
REINPUT TEXT 'ENTER CORRECT DATE' MARK 4
END-IF
IF #CITY = ' '
REINPUT TEXT 'ENTER A CITY NAME' MARK 5
END-IF
IF #COUNTRY = ' '
REINPUT TEXT 'ENTER A COUNTRY CODE' MARK 6
END-IF
IF NOT (#CONF = 'N' OR= 'Y')
REINPUT TEXT 'ENTER Y (YES) OR N (NO)' MARK 7
END-IF
IF #CONF = 'N'
ESCAPE TOP
END-IF
/*********************************************************************
/* add the record with STORE
/*********************************************************************
MOVE #PERSONNEL-ID TO EMPLOYEE-VIEW.PERSONNEL-ID
MOVE #NAME TO EMPLOYEE-VIEW.NAME
MOVE #FIRST-NAME TO EMPLOYEE-VIEW.FIRST-NAME
MOVE #INITIAL TO EMPLOYEE-VIEW.MIDDLE-I
MOVE #SALARY TO EMPLOYEE-VIEW.SALARY (1)
MOVE #MAR-STAT TO EMPLOYEE-VIEW.MAR-STAT
MOVE EDITED #BIRTH TO EMPLOYEE-VIEW.BIRTH (EM=YYYYMMDD)
MOVE #CITY TO EMPLOYEE-VIEW.CITY
MOVE #COUNTRY TO EMPLOYEE-VIEW.COUNTRY
/*
STP3. STORE RECORD IN FILE EMPLOYEE-VIEW
/*
/*********************************************************************
/* mark end of logical transaction
/*********************************************************************
END OF TRANSACTION
RESET INITIAL #CONF
END-REPEAT
END
Ausgabe des Programms STOREX01:
ENTER A PERSONNEL ID AND NAME (OR 'END' TO END) PERSONNEL ID : NAME : FIRST NAME :
Wird Natural zusammen mit Adabas eingesetzt, so wird jeder
Datensatz, der verändert werden soll, solange in den Hold-Status gestellt, bis
die Transaktion entweder durch ein END
TRANSACTION- oder BACKOUT TRANSACTION-Statement
beendet oder aufgrund einer Zeitüberschreitung abgebrochen wird.
Solange ein Datensatz für einen Benutzer im Hold-Status steht, haben andere Benutzer keine Möglichkeit, diesen Datensatz zu ändern. Ein Benutzer, der dies tun will, gelangt in den Wartestatus (Wait) und erhält die Kontrolle über den gewünschten Satz erst, wenn der erste Benutzer seine Transaktion beendet/abgebrochen hat.
Um zu verhindern, dass ein Benutzer im Wartestatus verbleibt, ist
es möglich den Session-Parameter WH (Wait Hold)
entsprechend zu setzen (siehe
Parameter-Referenz-Dokumentation).
Beim Programmieren sollten Sie folgendes bezüglich der Hold-Logik bedenken:
Die Zeit, für die ein Datensatz höchstens in den Hold-Status
gestellt werden kann, wird von Adabas durch das Transaction Time Limit
(Transaktionszeitbegrenzung; Adabas TT-Parameter)
begrenzt. Wird diese Zeit überschritten, erhält man eine entsprechende
Fehlermeldung, und Veränderungen, die nach dem letzten
END
TRANSACTION-Statement erfolgten, werden rückgängig
gemacht.
Die Anzahl der ISNs im Hold-Status und mögliche
Transaktionszeitüberschreitungen ergeben sich aus der Größe einer Transaktion,
d.h. aus der Platzierung des END TRANSACTION-Statements. In diesem
Zusammenhang sollten Sie die Nutzung von Restart-Möglichkeiten in Betracht
ziehen. Falls die Mehrzahl der zu verarbeitenden Datensätze nicht
verändert werden soll, empfiehlt es sich beispielsweise, ein
GET-Statement zu
verwenden, um das "Halten" von Sätzen zu steuern. Damit spart man
viele END TRANSACTION-Statements und verringert gleichzeitig die
Zahl der in den Hold-Status gestellten ISNs. Bei Verarbeitung umfangreicher
Dateien sollte bedacht werden, dass für ein GET-Statement ein zusätzlicher
Adabas-Aufruf erforderlich ist. Ein Beispiel für die Verwendung eines
GET-Statements sehen Sie im folgenden.
Das "Halten" wird von Datensätzen auch vom
Natural-Profilparameter RI (Release ISNs)
gesteuert, der vom Natural-Administrator gesetzt wird.
Vorsicht
Wenn Sie dieses Beispielprogramm ausführen, verändern Sie
Datensätze in der Datenbank.
** Example 'GETX01': GET (put single record in hold with UPDATE stmt)
**
** CAUTION: Executing this example will modify the database records!
***********************************************************************
DEFINE DATA LOCAL
1 EMPLOY-VIEW VIEW OF EMPLOYEES
2 NAME
2 SALARY (1)
END-DEFINE
*
RD. READ EMPLOY-VIEW BY NAME
DISPLAY EMPLOY-VIEW
IF SALARY (1) > 1500000
/*
GE. GET EMPLOY-VIEW *ISN (RD.)
/*
WRITE '=' (50) 'RECORD IN HOLD:' *ISN(RD.)
COMPUTE SALARY (1) = SALARY (1) * 1.15
UPDATE (GE.)
END TRANSACTION
END-IF
END-READ
END
Innerhalb einer aktiven logischen Transaktion, d.h. bevor das
END
TRANSACTION-Statement ausgeführt wird, können Sie durch
Verwendung eines BACKOUT
TRANSACTION-Statements den Abbruch der Transaktion bewirken.
Dadurch werden alle vorgenommenen Änderungen (einschließlich hinzugefügter und
gelöschter Datensätze) rückgängig gemacht und die von der Transaktion
gehaltenen Datensätze freigegeben.
Mit dem END
TRANSACTION-Statement können Sie auch transaktionsbezogene
Informationen speichern. Falls die Verarbeitung der Transaktion nicht
ordnungsgemäß beendet werden kann, können Sie beim Neustarten (Restart) der
Transaktion diese Informationen mit einem GET TRANSACTION DATA-Statement
lesen, um festzustellen, an welchem Punkt die Verarbeitung fortgesetzt werden
muss.
Im folgenden Beispielprogramm werden Daten der Dateien
EMPLOYEES und VEHICLES verändert. Wenn das Programm
nach einem Abbruch neu gestartet wird, werden Sie durch eine Restart-Prozedur
darüber informiert, welcher Datensatz der Datei EMPLOYEES vor dem
Abbruch zuletzt verarbeitet wurde, und können die Verarbeitung dann an dieser
Stelle wiederaufnehmen. Es bestünde zusätzlich die Möglichkeit, Angaben über
den zuletzt bearbeiteten Satz der VEHICLES-Datei in die
Restart-Transaktionsmeldung einzufügen.
Vorsicht
Wenn Sie dieses Beispielprogramm ausführen, verändern Sie
Datensätze in der Datenbank.
** Example 'GETTRX01': GET TRANSACTION
*
** CAUTION: Executing this example will modify the database records!
************************************************************************
DEFINE DATA LOCAL
01 PERSON VIEW OF EMPLOYEES
02 PERSONNEL-ID (A8)
02 NAME (A20)
02 FIRST-NAME (A20)
02 MIDDLE-I (A1)
02 CITY (A20)
01 AUTO VIEW OF VEHICLES
02 PERSONNEL-ID (A8)
02 MAKE (A20)
02 MODEL (A20)
*
01 ET-DATA
02 #APPL-ID (A8) INIT <' '>
02 #USER-ID (A8)
02 #PROGRAM (A8)
02 #DATE (A10)
02 #TIME (A8)
02 #PERSONNEL-NUMBER (A8)
END-DEFINE
*
GET TRANSACTION DATA #APPL-ID #USER-ID #PROGRAM
#DATE #TIME #PERSONNEL-NUMBER
*
IF #APPL-ID NOT = 'NORMAL' /* if last execution ended abnormally
AND #APPL-ID NOT = ' '
INPUT (AD=OIL)
// 20T '*** LAST SUCCESSFUL TRANSACTION ***' (I)
/ 20T '***********************************'
/// 25T 'APPLICATION:' #APPL-ID
/ 32T 'USER:' #USER-ID
/ 29T 'PROGRAM:' #PROGRAM
/ 24T 'COMPLETED ON:' #DATE 'AT' #TIME
/ 20T 'PERSONNEL NUMBER:' #PERSONNEL-NUMBER
END-IF
*
REPEAT
/*
INPUT (AD=MIL) // 20T 'ENTER PERSONNEL NUMBER:' #PERSONNEL-NUMBER
/*
IF #PERSONNEL-NUMBER = '99999999'
ESCAPE BOTTOM
END-IF
/*
FIND1. FIND PERSON WITH PERSONNEL-ID = #PERSONNEL-NUMBER
IF NO RECORDS FOUND
REINPUT 'SPECIFIED NUMBER DOES NOT EXIST; ENTER ANOTHER ONE.'
END-NOREC
FIND2. FIND AUTO WITH PERSONNEL-ID = #PERSONNEL-NUMBER
IF NO RECORDS FOUND
WRITE 'PERSON DOES NOT OWN ANY CARS'
ESCAPE BOTTOM
END-NOREC
IF *COUNTER (FIND2.) = 1 /* first pass through the loop
INPUT (AD=M)
/ 20T 'EMPLOYEES/AUTOMOBILE DETAILS' (I)
/ 20T '----------------------------'
/// 20T 'NUMBER:' PERSONNEL-ID (AD=O)
/ 22T 'NAME:' NAME ' ' FIRST-NAME ' ' MIDDLE-I
/ 22T 'CITY:' CITY
/ 22T 'MAKE:' MAKE
/ 21T 'MODEL:' MODEL
UPDATE (FIND1.) /* update the EMPLOYEES file
ELSE /* subsequent passes through the loop
INPUT NO ERASE (AD=M IP=OFF) //////// 28T MAKE / 28T MODEL
END-IF
/*
UPDATE (FIND2.) /* update the VEHICLES file
/*
MOVE *APPLIC-ID TO #APPL-ID
MOVE *INIT-USER TO #USER-ID
MOVE *PROGRAM TO #PROGRAM
MOVE *DAT4E TO #DATE
MOVE *TIME TO #TIME
/*
END TRANSACTION #APPL-ID #USER-ID #PROGRAM
#DATE #TIME #PERSONNEL-NUMBER
/*
END-FIND /* for VEHICLES (FIND2.)
END-FIND /* for EMPLOYEES (FIND1.)
END-REPEAT /* for REPEAT
*
STOP /* Simulate abnormal transaction end
END TRANSACTION 'NORMAL '
END
Dieser Abschnitt behandelt die Statements
ACCEPT und
REJECT, die Sie zur
Auswahl von Datensätzen anhand von Ihnen definierter logischer Auswahlkriterien
verwenden können.
Folgende Themen werden behandelt:
Sie können ACCEPT und
REJECT zusammen mit
den folgenden Datenbankzugriffs-Statements verwenden:
** Example 'ACCEPX01': ACCEPT IF ************************************************************************ DEFINE DATA LOCAL 1 MYVIEW VIEW OF EMPLOYEES 2 NAME 2 JOB-TITLE 2 CURR-CODE (1:1) 2 SALARY (1:1) END-DEFINE * READ (20) MYVIEW BY NAME WHERE CURR-CODE (1) = 'USD' ACCEPT IF SALARY (1) >= 40000 DISPLAY NAME JOB-TITLE SALARY (1) END-READ END
Ausgabe des Programms ACCEPX01:
Page 1 04-11-11 11:11:11
NAME CURRENT ANNUAL
POSITION SALARY
-------------------- ------------------------- ----------
ADKINSON DBA 46700
ADKINSON MANAGER 47000
ADKINSON MANAGER 47000
AFANASSIEV DBA 42800
ALEXANDER DIRECTOR 48000
ANDERSON MANAGER 50000
ATHERTON ANALYST 43000
ATHERTON MANAGER 40000
Mit einem ACCEPT- oder
REJECT-Statement
können Sie zusätzlich zu der WHERE- und
WITH-Bedingung eines
READ-Statements weitere
logische Auswahlkriterien angeben.
Das ACCEPT- bzw. REJECT-Auswahlkriterium
wird erst ausgewertet, nachdem die über das
READ-Statement ausgewählten Datensätze gelesen worden sind.
Die folgenden logischen Operatoren können in einem
ACCEPT- bzw. REJECT-Statement verwendet werden
(weitere Einzelheiten siehe Logische
Bedingungen):
EQUAL |
EQ |
:= |
|---|---|---|
NOT EQUAL
TO |
NE |
¬= |
LESS
THAN |
LT |
< |
LESS
EQUAL |
LE |
<= |
GREATER
THAN |
GT |
> |
GREATER
EQUAL |
GE |
>= |
Außerdem können Sie die Boole’schen Operatoren AND,
OR und NOT zur Verknüpfung logischer Bedingungen in
ACCEPT /
REJECT-Statements
einsetzen; mit Klammern können Sie die Bedingungen in logische Einheiten
unterteilen, siehe folgende Beispiele.
Das folgende Programm zeigt die Verwendung des Boole’schen
Operators AND in einem ACCEPT-Statement:
** Example 'ACCEPX02': ACCEPT IF ... AND ...
************************************************************************
DEFINE DATA LOCAL
1 MYVIEW VIEW OF EMPLOYEES
2 NAME
2 JOB-TITLE
2 CURR-CODE (1:1)
2 SALARY (1:1)
END-DEFINE
*
READ (20) MYVIEW BY NAME WHERE CURR-CODE (1) = 'USD'
ACCEPT IF SALARY (1) >= 40000
AND SALARY (1) <= 45000
DISPLAY NAME JOB-TITLE SALARY (1)
END-READ
END
Ausgabe des Programms ACCEPX02:
Page 1 04-12-14 12:22:01
NAME CURRENT ANNUAL
POSITION SALARY
-------------------- ------------------------- ----------
AFANASSIEV DBA 42800
ATHERTON ANALYST 43000
ATHERTON MANAGER 40000
Das folgende Programm zeigt die Verwendung des Boole’schen
Operators OR in einem REJECT-Statement. Das Programm
erzeugt die gleiche Ausgabe wie das vorherige mit dem
ACCEPT-Statement, da gleichzeitig die logischen Operatoren
umgekehrt wurden:
** Example 'ACCEPX03': REJECT IF ... OR ...
************************************************************************
DEFINE DATA LOCAL
1 MYVIEW VIEW OF EMPLOYEES
2 NAME
2 JOB-TITLE
2 CURR-CODE (1:1)
2 SALARY (1:1)
END-DEFINE
*
READ (20) MYVIEW BY NAME WHERE CURR-CODE (1) = 'USD'
REJECT IF SALARY (1) < 40000
OR SALARY (1) > 45000
DISPLAY NAME JOB-TITLE SALARY (1)
END-READ
END
Ausgabe des Programms ACCEPX03:
Page 1 04-12-14 12:26:27
NAME CURRENT ANNUAL
POSITION SALARY
-------------------- ------------------------- ----------
AFANASSIEV DBA 42800
ATHERTON ANALYST 43000
ATHERTON MANAGER 40000
Siehe die folgenden Beispiel-Programme:
Dieser Abschnitt behandelt die Verwendung der Statements
AT START OF DATA und
AT END OF DATA.
Folgende Themen werden behandelt:
Mit dem Statement AT START
OF DATA können Sie eine beliebige Verarbeitung angeben, die
ausgeführt werden soll, nachdem der erste Datensatz einer
Datenbank-Verarbeitungsschleife gelesen worden ist.
Das AT START OF DATA-Statement muss innerhalb der
betreffenden Verarbeitungsschleife stehen.
Erzeugt das AT START OF DATA-Statement eine Ausgabe,
so wird diese vor der ersten Feldwert-Ausgabe ausgegeben.
Standardmäßig erfolgt die Ausgabe linksbündig auf der Seite.
Mit dem Statement AT END
OF DATA können Sie eine beliebige Verarbeitung angeben, die
ausgeführt werden soll, nachdem alle Datensätze in einer
Datenbank-Verarbeitungsschleife verarbeitet worden sind.
Das AT END OF DATA-Statement muss innerhalb der
betreffenden Verarbeitungsschleife stehen.
Erzeugt das AT END OF DATA-Statement eine Ausgabe, so
wird diese nach der letzten Feldwert-Ausgabe ausgegeben. Standardmäßig
erfolgt die Ausgabe linksbündig auf der Seite.
Das folgende Beispielprogramm veranschaulicht die Verwendung der
Statements AT START OF DATA und AT END OF DATA.
Das AT START OF DATA-Statement enthält die
Systemvariable *TIME
zur Anzeige der Uhrzeit
Das AT END OF DATA-Statement enthält die
Systemfunktion OLD, um den Namen der
zuletzt ausgewählten Person anzuzeigen.
** Example 'ATSTAX01': AT START OF DATA
************************************************************************
DEFINE DATA LOCAL
1 MYVIEW VIEW OF EMPLOYEES
2 CITY
2 NAME
2 JOB-TITLE
2 INCOME (1:1)
3 CURR-CODE
3 SALARY
3 BONUS (1:1)
END-DEFINE
*
WRITE TITLE 'XYZ EMPLOYEE ANNUAL SALARY AND BONUS REPORT' /
READ (3) MYVIEW BY CITY STARTING FROM 'E'
DISPLAY GIVE SYSTEM FUNCTIONS
NAME (AL=15) JOB-TITLE (AL=15) INCOME (1)
/*
AT START OF DATA
WRITE 'RUN TIME:' *TIME /
END-START
AT END OF DATA
WRITE / 'LAST PERSON SELECTED:' OLD (NAME) /
END-ENDDATA
END-READ
*
AT END OF PAGE
WRITE / 'AVERAGE SALARY:' AVER (SALARY(1))
END-ENDPAGE
END
Ausgabe des Programms ATSTAX01:
XYZ EMPLOYEE ANNUAL SALARY AND BONUS REPORT
NAME CURRENT INCOME
POSITION
CURRENCY ANNUAL BONUS
CODE SALARY
--------------- --------------- -------- ---------- ----------
RUN TIME: 12:43:19.1
DUYVERMAN PROGRAMMER USD 34000 0
PRATT SALES PERSON USD 38000 9000
MARKUSH TRAINEE USD 22000 0
LAST PERSON SELECTED: MARKUSH
AVERAGE SALARY: 31333
Siehe die folgenden Beispiel-Programme.
Natural ermöglicht es den Benutzern, auf Wide-Character-Fields mit dem Format W in einer Adabas-Datenbank zuzugreifen.
In diesem Abschnitt werden folgende Themen behandelt:
Adabas Wide-Character-Fields (W) werden auf Natural-Format U (Unicode) abgebildet.
Die Längen-Definition für ein Natural-Feld vom Format U entspricht
der Hälfte der Größe des Adabas-Feldes mit dem Format W. Ein Adabas
Wide-Character-Field der Länge 200 wird zum Beispiel auf (U100) in
Natural abgebildet.
Natural erhält Daten aus Adabas und sendet Daten zurück an Adabas mittels UTF-16 als gemeinsam benutzte Kodierung.
Diese Kodierung wird mit dem Profilparameter
OPRB
angegeben und an Adabas mit der offenen Anforderung versandt. Sie wird für
Wide-Character-Fields benutzt und gilt für die gesamte Adabas
Benutzer-Session.
Sortierfolgen-Deskriptoren werden nicht unterstützt.
Weitere Informationen zu Adabas und Unicode-Unterstützung können Sie der spezifischen Adabas Produkt-Dokumentation entnehmen.