Definitions for Natural and ESM Products

This section covers the following topics:


General

You can define the run-time environment of your products in one or more Natural text objects in the user library SYSSATU for System Automation Tools.

You can specify any object name except the main object name, which must conform to the following naming convention: SPnnnnn, where nnnn denotes the Entire System Server node (with leading zeros) under which the Entire Systems Management products are AUTO-Started. For a 3-digit Entire System Server node, the System Automation Tools text object can still be named SATPnnn, where nnn denotes the Entire System Server node. We recommend that you migrate to the SPnnnnn names.

In the main text object, you must specify all parameter values needed to start the products. An asterisk (*) in the first column denotes a comment line. Lines prefixed with SAT are treated as default values for System Automation Tools or Natural. They can be overwritten by product-specific values. This means that all occurrences of a parameter are merged when the product is started.

For each occurrence of a SATSTART entry a product server is started.

Note
If Software GmbH's integrated application development tool Natural ISPF is installed at your site, you can use the SAT menu to perform this maintenance work and for logging on to any of Software GmbH's solutions in the Entire Systems Management product line. The System Automation Tools menu is provided in the SATvrs.INPL data set. To make this menu available within Natural ISPF's menu system, simply activate the System Automation Tools subsystem of Natural ISPF. For further information, see the section System Configuration in the Natural ISPF Administration Guide.

General Layout of a Parameter Block

prefix block-identifier [keyword=value,...]

where:

Parameter Description
prefix SAT or compressed product code + prefix as specified in the SATSTART instruction.
block-identifier SATENV, NATENV, SATSTART or product block identifier.
[keyword=value,...] Block-specific parameter.

Examples

SAT      SATENV   NATTASK=NOPSUBT, NSC=NO
NOP521   NATENV   DU=OFF, FUSER= (9,81)

Parameter Blocks and Parameters

Table of Parameter Blocks and Parameters

Parameter Block Parameter Description
NATENV - All profile parameters supported by Natural are possible.
Product Block - See product.
SATENV NSC=YES/NO Indicates whether Natural Security is installed or not.
NSCUSER= If Natural Security is installed, this is the user ID for logging on to it.
NSCPSWD= Password for logging on to Natural Security.
ESYUSER= User ID for logging on to Entire System Server, if it is installed, and an interface to an external security system is activated.
NATTASK= Name of the Natural subtask module for starting a server as a subtask.
NATBATCH= Name of the Natural batch module for starting a server as a batch job.
NATSKEL= Job skeleton for starting a server as a batch job.
JOBPREF=xxx

Job name prefix xxx to be used for building job names when starting servers as a batch job. For example: EOR in the monitor job name EORMON.

SATENV parameters for RPC servers NUMTASK= Number of RPC server replications to be started.
SRVNAME= Name of an RPC server which will connect to a broker.
SRVNODE= Name of the broker service an RPC server will connect to.
PROFILE= Natural parameter profile which is used to start one watchdog task per RPC server.
CHECK-INTERVAL= This keyword causes the ping function to RPC servers and the check of Entire System Server eventing (shutdown request) interval to be set to nnnnn seconds.
SATSTART PRODUCT=xxx 3-letter product code: NOP, NOM or NCL.
PREFIX= PRODUCT and PREFIX are compressed into a prefix which identifies the server-specific parameters.
TYPE=BATCH/SUBTASK Start server as a batch job or subtask.
APPLLIB= Name of the Natural library where the product is installed.
SERVSYSF= Product-specific data file. For each SATSTART instruction of one SPnnnnn text object, a different data file must be referred to.
MEMBER= You can specify a member where product-specific parameters are located.

Example

The text object SP00148 in SYSSAT provides an example of a main text object. To use this as the basis for your own object, copy it to SYSSATU and adapt it.

In the example below, it is assumed that you are running three Entire Systems Management products (Entire Event Management, Entire Output Management and Entire Operations) as subtasks on Node 148. The parameters of Entire Operations are located in a second text object NOPPARMS.

SAT Environment Settings

SAT SATENV NATTASK=SATvrsST
           NATBATCH=NATvrsBA 
           NATSKEL=JSKELVSE 
           ESYUSER=NOMMON 
           NSC=YES 
           NSCUSER=NOMMON    
           NSCPSWD=NOMMON    
           STEPLIB1=(SYSLIBS,dbid,fnr)
           STEPLIB2=(SYSEXT,dbid,fnr) 
           STEPLIB3=(SYSTEM,dbid,fnr)
Sets the System Automation Tools defaults for all Entire Systems Management products, here: Entire Operations and Entire Output Management.
NCLvrs SATENV NATTASK=NSATT08 
              NSC=NO
              ESYUSER=NCLMON
Overwrites some System Automation Tools values for NCLvrs, NOMvrs and NOPvrs respectively.
NOMvrs SATENV NATTASK=NSATT08
              NSC=NO 
              ESYUSER=NOMMON
NOPvrs SATENV NSC=NO 
              ESYUSER=NOPMON 
              JOBPREF=xxx

Natural Environment Settings

If the following parameters are passed to Natural as dynamic parameters, the maximum string length of all parameters must not exceed 250 bytes.

SAT NATENV DU=OFF 
           MAXCL=0 
           MADIO=0
           MT=0
           ID=' '
           DC='.'
           ETID=''

Sets the Natural defaults for all Entire Systems Management products.

It is recommended to use ETID=''. This parameter applies to Entire Output Management only. See the Natural documentation for the valid ETID syntax .

NCLvrs NATENV FNAT=(1,5) Overwrites some Natural values for NCLvrs, NOMvrs and NOPvrs respectively.
NOMvrs NATENV FNAT=(9,45)
NOPvrs NATENV FNAT=(9,45)

Product Environment Settings

NOMvrs NOMENV BS2USER=PROD01
Product environment settings are documented in the corresponding product installation documentation.

Product Automatic Start

SAT SATSTART PRODUCT=NCL
             PREFIX=vrs 
             TYPE=SUBTASK
             APPLLIB=SYSNCLSV
             SERVSYSF=(1,7)
Specifies that the servers for NCLvrs, NOMvrs and NOPvrs respectively are to be started as subtasks.
SAT SATSTART PRODUCT=NOM
             PREFIX=vrs 
             TYPE=SUBTASK
             APPLLIB=SYSNOM
             SERVSYSF=(9,46)
SAT SATSTART PRODUCT=NOP
             APPLID=SYSEOR
             PREFIX=vrs 
             TYPE=SUBTASK
             APPLLIB=SYSEOR 
             SERVSYSF=(9,65)

Example Contents of SP00148 in SYSSATU

NOPvrs SATENV NSC=YES, 
              NSCUSER=NOPMON, 
              NSCPSWD=HUGO
Overwrites some System Automation defaults for NOPvrs only.
NOPvrs NATENV DU=ON Overwrites some Natural defaults for NOPvrs only.

SATDIR Text Object

You have to define your System Automation Tools environment(s) in the text object SATDIR in the library SYSSATU.

In a new installation, copy the delivered template SATDIREX to SATDIR and then modify SATDIR.

The entries in SATDIR are used to distribute your definitions into your System Automation Tools environments (with the SATNET program) and to determine the local System Automation Tools environment for a specific node when starting servers from online.

The following topics are covered below:

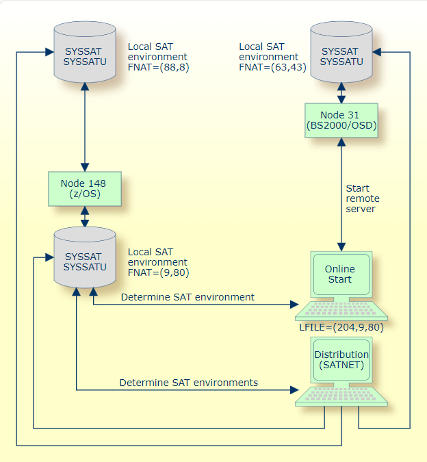
System Automation Tools in Distributed Computing Environments

graphics/sat-dist-env.png

The above illustration shows the following scenario: A user has logged onto Natural, whose LFILE entry for ID=204 points to FNAT=(9,80). The user's main text object SP00148 and the text object SATDIR reside in the SYSSATU library of that FNAT system file. With this connection, the user can start System Automation Tools product servers online.

SATDIR Syntax

SATnnnnn SATDIR   SATSYSF=(sat-dbid,sat-fnr)

where:
SATnnnnn is the Entire System Server node number,
sat-dbid is the database ID of the local FNAT,
sat-fnr is the file number of the local FNAT.

Example:

SAT00148   SATDIR   SATSYSF=(9,80)   /* Default settings for node 148.

This line reflects the scenario above.