The primary objective of Entire Net-Work is to ship Adabas calls from a client to a database and to ship the reply back to the client, as depicted in the following diagram.

An e-business client is any Adabas client application that uses the Entire Net-Work 7 e-business model and its associated message protocol and Directory Server entries to access Adabas databases. Hence, all of the following applications are or can be e-business clients:
Jadabas client applications
Natural applications
Tamino applications
Adabas SQL Gateway applications
Any 3-GL user-written application that makes the Adabas() call.
Entire Net-Work 7 provides communications between classic Entire Net-Work 2, mainframe Entire Net-Work, and e-business Entire Net-Work 7 Clients and databases. While it is designed to work with Adabas Version 7 and future versions of Adabas on open systems, it contains migration logic that allows it to work with legacy products and applications as well. Entire Net-Work operates with existing application programs transparently; users need not modify their existing client applications.
Entire Net-Work 7 also supports communications using Secure Sockets Layer (SSL). This support is provided using SSL protocol target entries in the Adabas Directory Server. For more information about target entries in the Directory Server, read Directory Server Target Entries in the Concepts chapter of the Adabas Server Installation and Administration Guide.
In addition, Software GmbH offers an SSL Toolkit you can use, for testing purposes, to set up a certificate authority. You can then use the certificate authority to create security certificates for test purposes only. For more information about the SSL Toolkit, read Using the SSL Toolkit in the Encryption for Entire Net-Work User Guide, available from your our support representative.
Note
Due to export restrictions, the SSL Toolkit is not included on the
installation CD. If you plan to use SSL in your enterprise and want to use the
SSL Toolkit, please contact your our support representative.
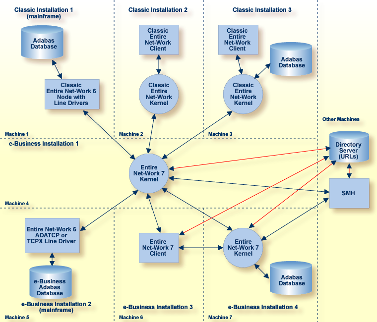
The following diagram depicts the interaction of Entire Net-Work components on a variety of systems: some with classic Entire Net-Work 2 installed, some with mainframe Entire Net-Work components installed, and some with Entire Net-Work 7 Kernels or clients installed. In all cases, the URL of the database is extracted by the Entire Net-Work 7 Kernel or client from the Adabas Directory Server and the Directory Server and Entire Net-Work 7 configurations are administered using the centralized System Management Hub (SMH). The section Components describes each of the Entire Net-Work components.

Finally, you can use partitioning and filtering in your Directory Server to direct Kernels and clients to specific databases. This allows you to use one Directory Server for your whole enterprise, rather than separate Directory Servers for different departments within your enterprise. For more information about partitioning, read Understanding Partitioning and Understanding Filtering.