This document covers the following topics:
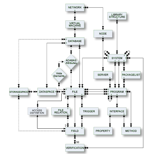
The metastructure of the Predict data dictionary is illustrated below. Additional object types and association types can be defined with Metadata Administration functions. These objects are referred to as User Defined Object/Association Types or User Defined Entities (UDEs). See the section Metadata Administration in the Predict Administration documentation.


The following sections in the object type-specific windows are available for all predefined and user-defined object types.
When an object has been added and named, its object ID (name) and object type are shown in this section. Date and time when this object was added and last modified are also shown.
Each object in Predict is identified by its ID. This ID must be unique for objects of the same type.
Note
Field objects can have the same ID if they belong to different files.
To change the ID of an object, use the command.
IDs of all objects apart from verification are checked against the following naming conventions. (IDs of verifications are checked against Natural naming conventions.)
The ID of all object types except user can be up to 32 characters long.
Objects of type user can have IDs of up to 8 characters.
The maximum length of object IDs (both for predefined and user-defined object types) can be specified with the metadata administration function Modify object type. See the section Metadata Administration in the Predict Administration documentation for more information.
There is no minimum length for object IDs: one and two character IDs are also possible.
An object ID must start with a letter (A - Z or a - z).
The subsequent characters must be alphanumeric, i.e.
letters A - Z or a - z
digits 0 - 9
any special character except blank, asterisk, comma, question mark.
Up to 20 additional disallowed characters can be specified with the Metadata Administration function Modify object type. See the section Metadata Administration in the Predict Administration documentation for more information.
The Predict administrator can specify with the parameter General Defaults>Miscellaneous>Upper/lower case whether alpha characters in object IDs are converted to upper case. Use of lower-case letters for object IDs is not recommended.
If the object ID is also to be referenced by a Natural subsystem, the Natural naming conventions should also be observed.
Naming conventions for SQL objects are given in the part dealing with object type File in this documentation.
The following extracts are added automatically with the Coordinator:
#SAG-TRANSFER
#SAG-ERROR
See the Predict Coordinator documentation for more information. These IDs are reserved.
Up to 32 keywords can be assigned to any Predict object, including keywords.
This section provides a table. You can add new keywords to the table and/or delete existing keywords.
A keyword must exist as a Predict object before it can be assigned to another object.
See the part on object type Keyword in this documentation for more information.
Each object in Predict can have an abstract providing short comments on the object.
This section provides a simple text editor. Edit commands such as and are available in a context menu.
An abstract can have up to 16 lines of up to 30 characters.
Abstracts can contain upper and lower-case letters. If the general default parameter Miscellaneous > Upper/Lower case > Abstract is set to U, all alphabetic characters are converted to upper-case.
Each object in Predict can have an owner list.
This section provides a table. You can add new owners to the table and/or delete existing owners.
Each object in Predict can have a description.
This section provides a text editor. See Text Editor in Managing Documentation Objects, which is part of the Predict Description and Generation documentation.