Complementing the details on using the application's access and presentation functionality (graphical user interface, help system, etc.) described in the chapter Using Entire Operations GUI Client in Online Mode, this chapter provides a brief introduction to the structure and use of the application's business logic, i.e. the operation planning and control functions provided by Entire Operations to define, update and execute job networks, jobs, and ancillary objects.
This document covers the following topics:
Overview of the Object-specific Maintenance Functions in Entire Operations
Performing ad hoc Actions on Active Jobs in the Active Database
For the maintenance and execution of the object data, the classic character-based (CUI) maintenance screens are used in an Entire Operations (NOP) mainframe and UNIX environment. In a Windows environment, the Entire Operations GUI Client (OGC) is used, which provides a tree view and dialogs. All existing records (definitions) for an object type (owner, job network, job, etc.) are clearly arranged and readily accessible. They can be invoked and used by means of line commands (CUI) or context menu commands (GUI).
The order in which the objects are arranged in the application essentially corresponds to the workflows. These are mapped accordingly in the structure of this user manual and within the individual object-specific chapters. Each chapter describes the functions that can be performed on an object type and explains the input and output fields available.
Objects whose maintenance requires the rights of an administrator are described in the Administration document. You can display the associated data also as a general user, for example to view the settings in your user profile and the authorizations granted to you for a particular activity in the various functional domains of the system, or to view the definitions of system-wide resources that can be referenced in a job. If you need to change any of these details, please contact your system administrator.
The following basic knowledge is required:
Knowledge of the operating systems used
Knowledge of the job control language (JCL) used
Knowledge of the Natural programming language
Access to the business functionality and the definitions created can be granted in mutiple places within the application:
In your user profile, see User Definition and Profile Settings in the Systemverwaltung documentation.
In the Owner Maintenance function.
In the definition of a job network, see Granting Definition: Authorizing Other Users or Owners to Access a Network.
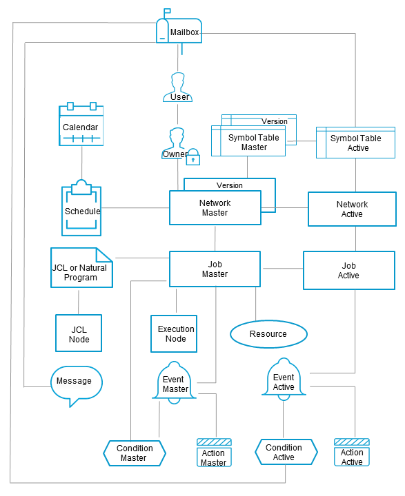
The following graphic provides an overview of objects you can maintain in Entire Objects in order to set up a job network:

Note
Click on a symbol in the diagram above for more information on
the respective object.
For an overview of how these objects interrelate, see Entire Operations Object Relationship in the Concepts and Facilities documentation.
The Entire Operations application is structured in such a way that all important object-specific maintenance functions are accessible as quickly and logically as possible. The order of the objects in the tree structure in the object workspace of the application essentially corresponds to the workflows. This is reflected in the structure of this user manual and within the individual chapters. There, the functions available for an object are first presented in an overview, and then their use and all inputs and outputs are described in detail.
The creation of a job network is essentially done in three main steps. These steps are always required to define an executable job network. The resulting definitions are stored in the master database.
Step 1: Determine owner
The central object of the Entire Operations application is the
owner and the user(s) associated with it. See also
Owner
Maintenance.
If the required owner is not available in the directory tree of the Object Workspace, refer to Adding and Removing User/Owner Links and Owners and/or contact your system administrator.
In the directory tree of the Object Workspace, open the Owner node and open the node corresponding to the owner (e.g. EXAMPLE) to which you want to assign the new job network.
Example: Owner > EXAMPLE
Below the Owner node, select the node Network Master.
Open the context menu and choose the function.
A Create new Network Master window opens.
Proceed as described in Adding a Network Definition or choose the button to display the corresponding instructions.
After you have filled in all the mandatory fields, you can already save the new network definition.
You can open the record again at any time to display or modify the existing data or enter data, e.g. to define different runtimes. You can use tabs with additional fields for special purposes.
Close the dialog.
You also have other options for maintaining a record in the master database. These are listed in the overview of the Network Maintenance chapter under Job Network Maintenance and Maintenance Functions for Job Network Definitions.
Step 3: Create job definition(s)
In the previously created job network, you can now define a
job.
In the directory tree of the Object Workspace, open the path Owner > Owner name > Network definition > Network name > Jobs. Where Owner name is the name of the owner you have determined in Step 1 and Network name is the name you have assigned to the newly created job network in Step 2.
On the Job Master node, invoke the context menu and choose the function.
The Create new Job Master [owner name,network name] dialog is displayed.
Proceed as described in Adding a Job Definition or choose the button to display the corresponding instructions.
After you have filled in all mandatory fields in the dialog box, you can use the tabs there with additional fields to enter further details. Confirm the entries on the individual tabs with . Choose the button to confirm all entries you made in the dialog box and on the tabs and save the new job definition.
You also have other options for maintaining a record in the master database. These are listed in the overview of the Job Maintenance chapter.
A job network is activated either automatically by the Entire Operations monitor according to the defined schedule data, or by a user on demand.
After you have properly defined a job network, you can activate it, i.e., submit it for immediate or scheduled execution. The following control functions, among others, are available to you for this purpose:
Even after a job network has been activated, you can still change specifications in an active job network or an active job (in the active database) without changing the original network or job definition in the master database.
Maintening Active Job Networks and Active Jobs (active jobs, active conditions, active JCL)
You can define globally defined ancillary objects in Entire Operations at any time and reference them in the job network and/or job definitions.
Defining schedules that can be referenced in the definitions of multiple job networks
Defining calendars that can be used as a basis of time tables for jobs and job networks
Using mailboxes to send network-related messages and requests to users or groups of users
You can use the following monitoring and evaluation functions:
Displaying Logged Information or Monitoring Entire Operations Activities
Viewing Job/Network Accounting Information to obtain information on the start and end times, elapsed time and CPU time for previous runs of a job
Generating Reports to generate reports that help overview your network environment to define objects, monitor the system and plan workloads
Using Cross-Reference Functions to cross-check the use of individual Entire Operations objects and produce a report from the data found
You may ask your system administrator to load the sample networks supplied for self training. You can modify a copy to gain initial experience in using the job network maintenance features of Entire Operations.