Nachdem im Kapitel Entire Operations online benutzen die technischen Voraussetzungen für den Zugang beschrieben und die Bedienung der grafischen Benutzungsoberfläche erläutert wurden, gibt dieses Kapitel eine kurze Einführung in die Struktur der fachlichen Funktionalität der Anwendung und die Vorgehensweise bei deren Benutzung.
Folgende Themen werden behandelt:
Übersicht über die fachlichen Funktionen in Entire Operations
Ad-hoc-Aktionen an aktiven Jobs in der aktiven Datenbank ausführen
Für die Verwaltung und Ausführung der Objektdaten werden in Großrechner- und UNIX-Umgebungen (NOP) die klassischen Verwaltungsbildschirme mit Auflistungen von Datensätzen benutzt. In einer Windows-Umgebung wird der Entire Operations GUI Client (OGC) verwendet, der eine Baumstrukturansicht bietet. Darin werden alle existierenden Datensätze (Definitionen) zu einem fachlichen Objekt (Eigentümer, Job-Netzwerk, Job usw.) übersichtlich aufgelistet. Sie können mittels Zeilenkommandos (CUI) bzw. Kontextmenü-Kommandos (GUI) aufgerufen und benutzt werden.
Die Reihenfolge der fachlichen Objekte in der Anwendung entspricht im Wesentlichen den Arbeitsabläufen. Diese werden in der Struktur des vorliegenden Benutzerhandbuchs und innerhalb der einzelnen Kapitel entsprechend abgebildet. In jedem Kapitel werden die zu einem Objekt verfügbaren Funktionen sowie die Vorgehensweisen und alle Ein- und Ausgaben detailliert beschrieben.
Objekte, deren Verwaltung die Rechte eines Administrators erfordern, sind im Dokument Systemverwaltung enthalten. Sie können die zugehörigen Daten auch als allgemeiner Benutzer einsehen, z.B. um sich die Einstellungen in Ihrem Benutzerprofil und die für Sie erteilten Berechtigungen für eine bestimmte Tätigkeit in den verschiedenen Funktionsbereichen des Systems anzeigen zu lassen, oder die Definitionen systemweit verfügbarer Ressourcen einzusehen, die in einem Job verwendbar sind. Falls Sie eine Änderung der Angaben benötigen, wenden Sie sich bitte an Ihren System-Administrator.
Folgende Kenntnisse werden vorausgesetzt:
Kenntnisse der jeweils verwendeten Betriebssysteme
Kenntnisse der Programmiersprache Natural
Kenntnisse der jeweils verwendeten Jobkontrollsprache
Zugriff auf die fachliche Funktionalität und auf die damit erstellten Definitionen kann an verschiedenen Stellen innerhalb der Anwendung gewährt werden:
In Ihrem Benutzerprofil, siehe Benutzer-Definition und Benutzerprofil anzeigen in der Systemverwaltung-Dokumentation.
In der Eigentümer-Verwaltung.
In der Definition eines Job-Netzwerks, siehe Benutzern oder Eigentümern Zugriffsrechte für ein Netzwerk übertragen.

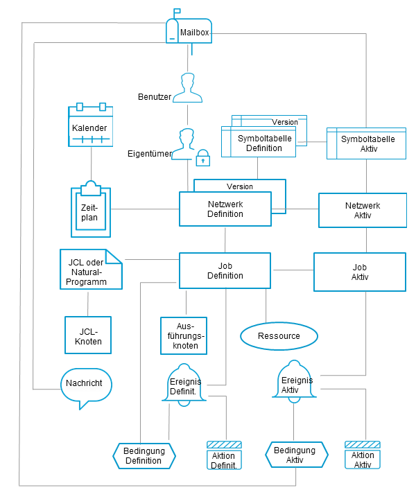
Die obige Grafik zeigt die wichtigsten Objekte, die in Entire Operations zur Verfügung stehen, um ein Job-Netzwerk anzulegen, zu pflegen und auszuführen. Eine ausführliche Erläuterung finden Sie in der Grafik Beziehungen zwischen Entire Operations-Objekten im Dokument Konzept und Leistungsumfang.
Die Anwendung Entire Operations ist so strukturiert, dass alle wichtigen fachlichen Funktionen möglichst rasch und folgerichtig zugänglich sind. Die Reihenfolge der Objekte in der Baumstruktur im Objekt-Arbeitsbereich der Anwendung entspricht im Wesentlichen den Arbeitsabläufen. Dies spiegelt sich in der Struktur des vorliegenden Benutzerhandbuchs und innerhalb der einzelnen Kapitel wider. Dort werden die zu einem Objekt verfügbaren Funktionen zunächst in einer Übersicht vorgestellt und anschließend ihre Benutzung und alle Eingaben und Ausgaben detailliert beschrieben.
Das Erstellen eines Job-Netzwerks erfolgt in im Wesentlichen in drei Hauptschritten. Diese sind immer erforderlich, um ein lauffähiges Job-Netzwerk zu definieren. Alle Definitionen werden in der Master-Datenbank abgelegt.
Entire Operations bietet so vielfältige Gestaltungsmöglichkeiten, dass es nicht zielführend wäre, den Versuch zu unternehmen, eine ausführliche Anleitung für das Erstellen eines typischen Job-Netzwerks zu liefern. Die folgende Anleitung ist daher nur eine einführende Zusammenfassung mit Verweisen auf relevante Detailbeschreibungen.
Sie können zusätzlich Ihren Systemverwalter bitten, die mitgelieferten Beispiel-Netzwerke zu laden, um diese zu Übungszwecken zu benutzen und erste Erfahrungen bei der Benutzung der fachlichen Funktionen von Entire Operations zu gewinnen.
Schritt 1: Eigentümer bestimmen
Das zentrale Objekt der Anwendung Entire Operations ist der
Eigentümer und der oder die damit verbundenen Benutzer.
Siehe auch Eigentümer-Verwaltung.
Öffnen Sie im Objekt-Arbeitsbereich den Knoten
Eigentümer und öffnen Sie den Knoten, der dem Eigentümer
(z.B. EXAMPLE) entspricht, dem Sie das neue Job-Netzwerk zuordnen
wollen.
Beispiel: Eigentümer > EXAMPLE
Öffnen Sie im Verzeichnisbaum im Objekt-Arbeitsbereich den Pfad .
Öffnen Sie das Kontextmenü und wählen Sie .
Der Dialog Neues Objekt erzeugen Netzwerk-Definition [Eigentümername] wird angezeigt
Weitere Vorgehensweise siehe Job-Netzwerk-Definition anlegen oder wählen Sie die Schaltfläche , um die entsprechende Anleitung anzuzeigen.
Nachdem Sie alle Pflichtfelder im Dialogfenster ausgefüllt haben, können Sie die neue Netzwerk-Definition bereits speichern. Sie können den Datensatz jederzeit wieder aufrufen, um Angaben zu zeigen, zu ändern oder zu ergänzen, z.B. um verschiedene Laufzeiten zu definieren. Dazu können Sie Registerkarten mit zusätzlichen Feldern benutzen.
Sie haben außerdem weitere Möglichkeiten, den in der Master-Datenbank neu angelegten Datensatz zu verwalten. Diese sind in der Übersichtstabelle im Kapitel Netzwerk-Verwaltung unter Verwaltung der Job-Netzwerke und Pflegefunktionen für Job-Netzwerk-Definitionen aufgeführt.
Schritt 3: Job-Definition(en) anlegen
In dem zuvor angelegten Job-Netzwerk können Sie nun einen Job
definieren.
Öffnen Sie im Verzeichnisbaum im Objekt-Arbeitsbereich den Pfad .
Dabei ist der Name des von Ihnen bestimmten Eigentümers und der Name den Sie für das neu angelegte Job-Netzwerk vergeben haben.
Öffnen Sie auf dem Knoten das Kontextmenü und wählen Sie .
Der Dialog Neues Objekt erzeugen Jobs [Eigentümername,Netzwerkname] wird angezeigt
Durch Angabe des gewünschten Jobtyps legen Sie fest, ob der Job z.B. als Standard-Job, Natural-Programm, Unternetzwerk oder Dummy-Job ausgeführt werden soll. Dementsprechend werden jobspezifische Eingabefelder angezeigt.
Weitere Vorgehensweise siehe Job-Definition anlegen oder wählen Sie die Schaltfläche , um die entsprechende Anleitung anzuzeigen.
Nachdem Sie alle Pflichtfelder im Dialogfenster ausgefüllt haben, können Sie die dort vorhandenen Registerkarten mit zusätzlichen Feldern benutzen, um weitere Angaben zu erfassen. Bestätigen Sie die Angaben auf den einzelnen Registerkarten mit . Wählen Sie die Schaltfläche , um alle Eingaben in dem Dialogfenster zu bestätigen und die neue Job-Definition zu speichern.
Sie können den Datensatz jederzeit wieder aufrufen, um Angaben zu zeigen, zu ändern oder zu ergänzen. Dazu können Sie Registerkarten mit zusätzlichen Feldern benutzen.
Sie haben außerdem weitere Möglichkeiten, den in der Master-Datenbank neu angelegten Datensatz zu verwalten. Diese sind in der Übersichtstabelle im Kapitel Job-Verwaltung aufgeführt.
Anmerkung
Der Entire
Operations Monitor aktiviert das vollständig definierte Job-Netzwerk
automatisch zur Ausführung, und zwar zeitplangesteuert gemäß den Angaben in der
Netzwerk- und/oder der Job-Definition. Siehe auch
Verwaltung von
Zeitplan-Abhängigkeiten auf Netzwerk-, Job- oder
Bedingungsebene. Sie können das Job-Netzwerke auch manuell
aktivieren. Siehe Manuelle
Job-Netzwerk-Aktivierung.
Ein Job-Netzwerk wird entweder automatisch vom Entire Operations-Monitor entsprechend der definierten Zeitplanungsdaten oder aber durch einen Benutzer auf Anforderung aktiviert.
Nachdem Sie ein Job-Netzwerk ordnungsgemäß definiert haben, können Sie es aktivieren, d.h. zur sofortigen oder zur zeitplanabhängigen Ausführung übergeben. Dazu stehen Ihnen u.a. folgende Steuerungsfunktionen zur Verfügung:
Auch nach erfolgter Aktivierung eines Job-Netzwerks können Sie Angaben zu einem aktiven Job-Netzwerk oder einem aktiven Job (in der aktiven Datenbank) noch ändern, ohne dabei die ursprüngliche Netzwerk- oder Job-Definition in der Master-Datenbank zu verändern. Weitere Informationen siehe:
Aktive Job-Netzwerke verwalten (aktive Jobs, aktive Bedingungen und aktive JCL)
Aktive Symboltabellen und aktive Symbole und Symbol-Abfragen anlegen, pflegen und verwenden
Ergänzend können Sie je nach Komplexität des zu erstellenden Job-Netzwerks und je nach Jobtyp jederzeit weitere Objekte in Entire Operations definieren und in den Job-Netzwerk- und/oder Job-Definitionen referenzieren.
Zeitplan-Objekte definieren, die bei der Zeitplanung von Job-Netzwerken benutzt werden können
Kalender anlegen und pflegen, die als Grundlage von Zeit-Tabellen für Jobs und Job-Netzwerke dienen können.
Mailboxen (elektronische Briefkästen) benutzen, um mit Netzwerken verknüpfte Meldungen und Aufforderungen an Benutzer und/oder Gruppen von Benutzern zu versenden oder zu empfangen.
Symboltabellen und Symbole definieren ("Master-Symboltabellen" und "Master-Symbole")
Resourcen-Definitionen verwalten (nur als Administrator)
Sie können folgende Überwachungs- und Auswertungsfunktionen benutzen:
Job-/Netzwerk-Abrechnungsinformationen (Job-Accounting-Daten) benutzen, siehe Kapitel Job-Verwaltung.
Protokollierte Informationen (Log) oder zurzeit ablaufende Aktivitäten anzeigen oder das Entire Operations-Protokoll ausgeben.
Cross-Referenzen-Funktionen benutzen, um Aussagen über die Verwendung von Objekten in Entire Operations zu erhalten.
Sie können Ihren Systemverwalter bitten, die mitgelieferten Beispiel-Netzwerke zu laden. Sie können sie kopieren, um sie zu Übungszwecken zu benutzen und erste Erfahrungen bei der Benutzung der fachlichen Funktionen von Entire Operations zu gewinnen.