
|
|
darf nur eins sein |
|
|
keines oder höchstens eins |
|
|
muss mindestens eins sein, kann mehr als eins sein |
|
|
keines oder eins oder viele |
|
|
Richtungsanzeige |
|
|
wird gesendet an |
|
|
enthält Aufforderung für |
|
|
enthält |
|
|
verwendet oder kann verwenden |
|
|
enthält Nachrichten für |
|
|
erteilt Berechtigung für |
|
|
kann auswählen |
|
|
verleiht Eigenschaften an |
|
|
besteht aus |
|
|
basiert auf |
|
|
ist Basis für |
|
|
gehört zu |
|
|
ist Eigentümer von |
|
|
erhält Parameter von |
|
|
enthält Werte für |
|
|
plant |
|
|
wird geplant auf Basis von |
|
|
wird ausgeführt als |
|
|
ist gespeichert auf |
|
|
ist Plattform für |
|
|
läuft auf |
|
|
ist Vorbedingung für |
|
|
ist abhängig von oder kann abhängig sein von |
|
|
bestimmt Ergebnis von |
|
|
wird geprüft auf |
|
|
triggert |
|
|
wird gesetzt gemäß |
|
|
wird gesetzt oder zurückgesetzt gemäß |
|
|
wird ausgeführt gemäß |
|
|
setzt |
|
|
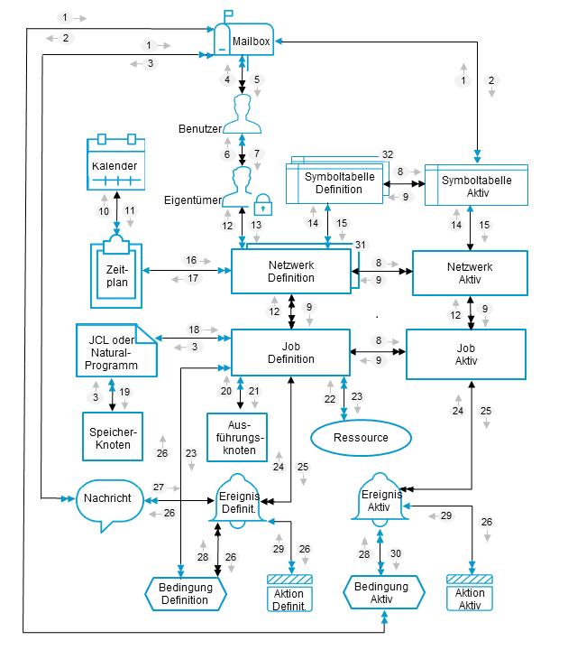
Ein Objekt "Netzwerk-Definition" kann mehrere Versionen haben (siehe Objekt-Versionierung). |
|
|
Ein Objekt "Netzwerk-Definition" kann mehrere Versionen haben (siehe Objekt-Versionierung). |
Jeder Benutzer von Entire Operations erhält eine eindeutige Benutzerkennung ("UserId"), die für Sicherheitsprüfungen, Profil-Definitionen, Benachrichtigungen und Protokollierung herangezogen wird.
Jede Benutzerkennung ist mit einem Benutzerprofil verknüpft, das die Autorisierungen regelt. Benutzerprofile können von dazu berechtigten Benutzern (z.B. dem Systemverwalter) verändert werden.
Folgende Themen werden behandelt:
Verwaltung der Benutzer in der Systemverwaltung-Dokumentation
Eigentümerkennungen werden verwendet, um einerseits Sicherheitsaspekte zu implementieren und andererseits Benutzer gruppieren zu können. Letzteres dient dazu, Verbindungen zu Job-Netzwerken zu vereinfachen. Ein Benutzer kann autorisiert werden, mehrere Eigentümerkennungen zu verwenden: ein Wechsel der Eigentümerkennung bedeutet dann, eine andere Menge von Job-Netzwerken zu selektieren, die in einem zweiten Schritt verwaltet werden können.
Entire Operations bietet mit dem Konzept des Eigentümers erhöhte Benutzerfreundlichkeit und Zugriffskontrolle. Durch Zuordnung von Eigentümern ermöglicht dieses Konzept die Aufteilung der Job-Netzwerke in Gruppen. In der Benutzerverwaltung ordnet der Systemadministrator einer Benutzerkennung einen Eigentümernamen zu. Dieser Eigentümername wird an jedes Netzwerk automatisch übergeben, das von diesem Benutzer definiert wird. Siehe Zuordnung Benutzer/Eigentümer verwalten im Kapitel Verwaltung der Benutzer in der Systemverwaltung-Dokumentation.
Ein Eigentümer kann dadurch eine Abteilung, ein Projekt oder eine Gruppe zusammengehöriger Job-Netzwerke darstellen. Benutzer, die zu einem bestimmten Eigentümer gehören, können Funktionen nur an Job-Netzwerken ausführen, die mit diesem Eigentümer verknüpft sind.
Anmerkung
In besonderen Fällen kann ein Eigentümer berechtigt sein, auf
Netzwerke zuzugreifen, die anderen Eigentümern gehören. Der Eigentümer SYSDBA
ist berechtigt, auf die Netzwerke aller Eigentümer zuzugreifen.
Die folgende Abbildung zeigt ein Beispiel für die Verbindungen zwischen Benutzern, Eigentümern und Job-Netzwerken:

Jeder der drei dargestellten Benutzer kann alle Netzwerke verwalten, die dem Eigentümer Gehalt gehören, darüber hinaus ist Benutzer 3 für alle Netzwerke autorisiert, die dem Eigentümer Finanzen zugeordnet sind.
Weitere Informationen siehe Entire Operations-Benutzerkennung, Betriebssystem-Benutzerkennungen und Eigentümer-Verwaltung im Benutzerhandbuch.
Innerhalb Entire Operations umfasst ein Job-Netzwerk eine Gruppe von Jobs, Tasks, Scripts oder Prozessen, die in Verbindung stehen können (aber nicht müssen) und die entsprechend eines Netzwerk-Zeitplans für die Abarbeitung aktiviert werden. Demnach kann ein Job-Netzwerk eine beliebige Einheit innerhalb des Produktionsablaufs darstellen.
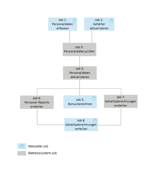
So können in einen Job-Netzwerk auch manuelle Tätigkeiten eingebaut werden, die zu bestimmten Zeitpunkten vom Personal im Rechenzentrum oder aber der Fachabteilung ausgeführt werden sollen. Die folgende Abbildung veranschaulicht dies am Beispiel eines Job-Netzwerkes, so wie es in einer Lohnbuchhaltung eingesetzt sein könnte. Es umfasst die automatische Erstellung von Rechnungsbelegen und Abstimmlisten:

Im Normalfall besteht ein Job-Netzwerk aus einer Folge von Jobs, die durch bestimmte Abhängigkeiten untereinander verbunden sind (z.B.: Wenn Job 1 OK geendet hat, starte Job 2). Diese Abhängigkeiten werden durch so genannte "logische Bedingungen" dargestellt.
Ein Job-Netzwerk ist die kleinste Einheit, die von Entire Operations automatisch aktiviert werden kann. Durch die Verwendung von Kalendern können Job-Netzwerke automatisch vom Entire Operations-Monitor-Programm aktiviert werden. Manuelle Aktivierungen können von jedem dafür autorisierten Benutzer vorgenommen werden.
Mehrere aktive Kopien (=Aktivierungen) des gleichen Netzwerkes können zu einem Zeitpunkt parallel verarbeitet werden, weil Entire Operations jede dieser Kopien durch eine eindeutige Laufnummer identifiziert. Diese Laufnummer wird jedem Netzwerk bei dessen Aktivierung automatisch zugeordnet.
Weitere Informationen siehe Netzwerk-Verwaltung im Benutzerhandbuch.
Der Job stellt einen der zentralen Objekttypen innerhalb des Entire Operations-Systems dar. Ein Job im Sinne von Entire Operations ist eine benutzerdefinierte Aufgabe, die durch JCL-Anweisungen und Job-IDs, je nach Betriebssystem unterstützte Scripts oder Dateien, Entire Operations-Unternetzwerke oder Dummy-Jobs oder Natural-Programme ausgeführt wird.
Dieser Abschnitt behandelt folgende Themen:
Weitere Informationen siehe Job-Verwaltung im Benutzerhandbuch.
Entire Operations unterstützt folgende Jobtypen:
Standard-Jobs des Betriebssystems (z/OS, z/VSE, BS2000)
Gestartete Tasks (z/OS)
Standard-Shell-Prozeduren des UNIX-Betriebssystems
BAT-Dateien auf Windows-Systemen
Andere Scripting Umgebungen unter UNIX und Windows (z.B.: Perl, Windows Scripting Host)
Kommandozeilenorientierte ausführbare Programme unter UNIX und Windows
FTP-Jobs
Natural-Programme
Datei-Generierung
Windows Services
Weitere Informationen über Jobtypen siehe Abschnitt Jobtypen und Job-Ausführungsmerkmale im Benutzerhandbuch.
Daneben gibt es für nicht-CPU basierte Jobs noch den Typ des Dummy Jobs, der es erlaubt, Zeitfenster für nicht-CPU-basierte Jobs darzustellen oder beliebige Boolesche Verknüpfungen von Einzelbedingungen zu realisieren.
Jeder Job eines Netzwerks wird durch eine Reihe von Attributen identifiziert:
(Logischer) Name
Jobtyp
Knotenkennung für den Job-Speicherort
Knotenkennung für die Job-Ausführung
Startzeit
Job-Ende-Informationen
Benutzerkennung, unter der der Job ausgeführt wird.
Ein solcher Job kann auch in mehreren Job-Netzwerken enthalten sein.
Wird Entire Operations in einer Mehrrechnerkonfiguration eingesetzt, kann der Speicherort eines Jobs (d.h. seines Inhalts) vom Ort seiner Ausführung abweichen: zur Ausführungszeit liest Entire Operations die Job-Informationen vom Speicherort und führt den Job auf dem Zielknoten aus.
Jobs in Netzwerken können durch so genannte logische Bedingungen untereinander verbunden sein.
Siehe auch z/OS: JES2 /*ROUTE Statement im Benutzerhandbuch.
Die Verwendung logischer Bedingungen ist das zentrale Konzept von Entire Operations. Logische Bedingungen werden benutzt, um Abhängigkeiten zwischen Jobs oder Job-Netzwerken zu beschreiben. Solche logischen Bedingungen können entweder durch CPU-basierte Ereignisse oder aber durch manuelle Eingaben gesetzt werden. Diese Ereignisse müssen also eingetreten sein, bevor Entire Operations mit weiteren Schritten fortfahren kann.
Sobald ein Job-Netzwerk aktiviert wird, erhält jede logische Bedingung eine Laufnummer. Mit ihrer Hilfe kann Entire Operations zwischen gleichen Ereignissen in unterschiedlichen Netzwerk-Aktivierungen unterscheiden.
Logische Bedingungen können verwendet werden als:
Eingabebedingungen
Ausgabebedingungen
Dieser Abschnitt behandelt folgende Themen:
Weitere Informationen siehe Eingabebedingungen und Job-Ende-Prüfungen und -Aktionen im Benutzerhandbuch.
Informationen zur Prüfung von Bedingungen, siehe Abschnitt Prüfung von Bedingungen für einen aktiven Job im Benutzerhandbuch.
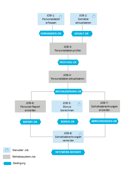
Die folgende Abbildung zeigt die Beziehung zwischen einer Eingabebedingung, einer Ausgabebedingung und einem Job:

Alle Eingabebedingungen müssen erfüllt sein, bevor ein Job tatsächlich gestartet werden kann (Voraussetzung). Sie können eine beliebige Anzahl von Eingabebedingungen für einen Job definieren.
Eine Ausgabebedingung dagegen kann gesetzt oder aber zurückgesetzt werden, entsprechend dem Ergebnis vordefinierter Ereignisse. Diese Ereignisse sind entweder automatisch durch Entire Operations gegeben, sie können aber auch vom Benutzer definiert werden. Als Bestandteil der Job-Ende-Untersuchung überprüft Entire Operations das Vorhandensein solcher Ereignisse. Für jedes dieser Ereignisse können dann auf Job- oder aber Jobstep-Ebene mehrere Ausgabebedingungen gesetzt oder zurückgesetzt werden.
Jobs in Job-Netzwerken werden verknüpft, indem die Ausgabebedingung des einen Jobs als Eingabebedingung des nächsten Jobs definiert wird. Dies wird in folgender Abbildung veranschaulicht:

Tritt nun ein bestimmtes Ereignis als Ergebnis von Job 1 ein, so setzt dies die entsprechende Bedingung und signalisiert Entire Operations, dass Job 2 gestartet werden kann.
Sie können auch Jobs miteinander verknüpfen, die unterschiedlichen Job-Netzwerken angehören oder die auf verschiedenen Rechnerknoten ausgeführt werden.
Die folgende Abbildung zeigt Job-Abhängigkeiten am Beispiel eines Netzwerks für die Lohnbuchhaltung:

Die folgende Tabelle gibt einen Überblick über die Job-Abhängigkeiten (logische Bedingungen), durch die Jobs in obiger Abbildung miteinander verknüpft sind.
| Jobnummer | Eingabebedingung | Ausgabebedingung |
|---|---|---|
| JOB-1 | VORHANDEN-OK | |
| JOB-2 | GEHALT-OK | |
| JOB-3 | PRÜFUNG-OK | PRÜFUNG-OK |
| GEHALT-OK | ||
| JOB-4 | PRÜFUNG-OK | AKTUALISIERUNG-OK |
| JOB-5 | AKTUALISIERUNG-OK | BONUS-OK |
| JOB-6 | AKTUALISIERUNG-OK | REPORT-OK |
| JOB-7 | AKTUALISIERUNG-OK | ABRECHNUNGEN-OK |
| JOB-8 | REPORT-OK | NETZWERK-BEENDET |
| ABRECHNUNGEN-OK |
Zum Beispiel wird Entire Operations den Job-7 (Gehaltsabrechnung erstellen) solange nicht starten, bis die Eingabebedingung AKTUALISIERUNG-OK erfüllt ist. Diese Bedingung ist auch als Ausgabebedingung für Job-4 definiert.
Ein solcher Jobfluss ist vollkommen unabhängig von den Betriebssystem-Plattformen, auf denen die einzelnen Verarbeitungsschritte ablaufen.
Innerhalb von Entire Operations dienen Mailboxen dazu, mit Job-Netzwerken und Jobs in Verbindung stehende Nachrichten und Anforderungen an Benutzer und/oder Benutzergruppen zu versenden. Diese Nachrichten können benutzt werden, um Benutzer über den aktuellen Status eines Job-Netzwerks zu informieren oder die Eingabe von Daten anzufordern, die für die weitere Ausführung benötigt werden.
Die zu einer Mailbox aufgelisteten Nachrichten und Anforderungen werden vom Entire Operations-Monitor als Resultat automatisch erzeugter Verarbeitungsinformationen oder von Benutzern verfassten Nachrichten und für Jobs definierten Anforderungen erzeugt. Anforderungen können eine Interaktion seitens des Benutzers erfordern, die für das Fortsetzen der Jobverarbeitung nötig ist, z.B. das manuelle Setzen einer Bedingung oder die Reaktion auf eine Symbolabfrage.
Mit Hilfe des Konzepts der Mailboxen kann Entire Operations nicht-CPU-basierte Aufgaben auf die gleiche Weise behandeln wie CPU-basierte:
Aufgaben können von logischen Bedingungen abhängig gemacht werden und selbst solche setzen.
Durch die Zuordnung einer Mailbox zu diesen logischen Bedingungen kann festgelegt werden, wer über diese informiert werden soll.
Die folgenden Abschnitte erläutern das Konzept der Mailboxen anhand von Beispielen:
Mailboxen im Benutzerhandbuch
Mailbox-Definition in der Systemverwaltung-Dokumentation
Das Konzept der Mailboxen ermöglicht es Ihnen, manuelle Aktionen in das Job-Netzwerk zu integrieren.
Die nachstehende Abbildung zeigt als Beispiel eine Mailbox für "Papiermenge":

Job 1 "Bericht erstellen" generiert einen Bericht.
Die Bedingung Papier OK ist als Eingabebedingung für Job 2
"Bericht drucken" definiert.
Wenn Sie die Nachricht Bedingung Papier OK
anstehend empfangen, können Sie die erforderliche Menge Papier verfügbar
machen und die Bedingung direkt im Mailbox-Fenster an Ihrem Bildschirm manuell
setzen. Entire Operations kann dann mit dem nächsten Job ("Bericht
drucken") fortfahren.
Die folgende Abbildung veranschaulicht das Konzept der Benutzung von Mailboxen durch einzelne und mehrere Benutzer am Beispiel eines Job-Netzwerks für die Lohnbuchhaltung:

Benutzer 1 (z.B. ein für die Pflege der Personaldaten zuständiger Mitarbeiter) wird benachrichtigt, dass die Bedingung 1 ("VORHANDEN-OK") nicht erfüllt ist.
Der Benutzer kann nun eingreifen, indem er die Personalanwesenheitsdaten vervollständigt und anschließend in seiner Mailbox bestätigt.
Benutzer 3 (z.B. ein Assistent oder Stellvertreter des Personalchefs) wird über jede nicht erfüllte Bedingung in Kenntnis gesetzt und kann so die Abarbeitung des gesamten Job-Netzwerkes überwachen.
Benutzer 3 und Benutzer 4 werden benachrichtigt, wenn das Netzwerk vollständig abgearbeitet ist und die Gehaltsabrechnungsbelege verteilt werden können.
Ressourcen können entweder real existierende Ressourcen darstellen oder aber fiktiv sein. Die Existenz realer Ressourcen kann mit Hilfe von Entire System Server-Funktionalität festgestellt werden. Zum Beispiel können Sie den auf jeder verfügbaren Platte vorhandenen Freiplatz, das Vorhandensein einer beliebigen katalogisierten Datei oder die tatsächliche Anzahl gerade laufender Jobs überprüfen.
Dem gegenüber stehen die Ressourcen, die nur innerhalb von Entire Operations eine Bedeutung besitzen und die den Verarbeitungsfluss regeln. Der Benutzer kann Ressourcen zur Regulierung des Job-Flusses benutzen oder um die parallele Ausführung von Jobs zu verhindern, wenn alle sonstigen Voraussetzungen (z.B. Zeitfenster oder logische Eingabebedingungen) erfüllt sind. Definiert er zum Beispiel eine bestimmte Menge einer Ressource als Voraussetzung eines Jobs, wird dieser Job solange nicht ausgeführt, bis die geforderte Menge zur Verfügung steht.
Im Beispiel des Netzwerkes aus der Lohnbuchhaltung (Job-Netzwerk mit logischen Bedingungen) kann verhindert werden, dass Job 6 (Personal-Report erstellen) und Job 7 (Gehaltsabrechnungen erstellen) parallel laufen. Hierzu kann eine Ressource definiert werden (z.B. CPU-Zeit), die in einer Anfangsmenge von 100 Einheiten vorhanden ist und von der jeder der beiden Jobs 60 Einheiten benötigt. Die zwei Jobs werden dann sequenziell abgearbeitet.
Weitere Informationen siehe:
Eine beliebige Anzahl von Kalendern kann auf sehr komfortable Art und Weise innerhalb des Systems definiert und verwaltet werden. Diese können dann entweder speziellen Eigentümern oder aber dem ganzen System zur Verfügung stehen.
Die Verwendung von Kalendern dient nur einem einzigen Zweck, nämlich zwischen Arbeitstagen und Feiertagen unterscheiden zu können. Entire Operations führt keine Aktivitäten an Feiertagen durch. Sie können festlegen, was mit einem Job-Netzwerk geschehen soll, das an einem solchen Tag eigentlich eingeplant war (Aktivierung vorher, Aktivierung nachher, ausfallen lassen).
Wenn Sie andererseits ein Job-Netzwerk z.B. jeden Freitag ausführen möchten brauchen Sie hierfür keinen Kalender.
Weitere Informationen siehe Allgemeine Informationen zu Kalendern im Kapitel Kalender im Benutzerhandbuch.
Zeitpläne beinhalten die Datumsangaben für die geplante Ausführung von Job-Netzwerken. Sie können sowohl periodische als auch explizite Datumsangaben umfassen.

Eine beliebige Anzahl von Zeitplänen ist definierbar, und ein Zeitplan kann von verschiedenen Job-Netzwerken referenziert werden.
Falls ein Zeitplan auf einem vordefinierten Kalender aufbaut, können Datumsangaben zur Ausführung von Job-Netzwerken sogar relativ zu Feiertagen gemacht werden (z.B. letzter Arbeitstag eines Monats).
Weitere Informationen siehe Allgemeine Aspekte von Zeitplänen im Kapitel Zeitpläne im Benutzerhandbuch.
Symboltabellen sind benutzerdefinierte Tabellen, die jeweils eine Liste von Symbolnamen mit ihren aktuellen Werten beinhalten. Diese Tabellen werden immer benutzt, wenn die auszuführenden Jobkontrollanweisungen zum Aktivierungs- oder Ausführungszeitpunkt erst aufgebaut werden sollen (dynamische Generierung von Jobkontrollanweisungen). Der Vorteil solcher Symboltabellen ist, dass sie nur einmal gepflegt werden müssen, aber in einer großen Anzahl von Jobs referenziert werden können.
Sie können eine beliebige Anzahl von Symboltabellen definieren und sie einfach dadurch benutzen, indem sie ihren Namen in der Definition der entsprechenden Job-Netzwerke angeben.
Bei der Definition von Symbolen kann spezifiziert werden, dass bei der Aktivierung der sie verwendenden Job-Netzwerke eine Aufforderung an eine Mailbox zur Dateneingabe erfolgen soll. Die am Bildschirm eingegebenen Daten werden dann in die auszuführenden Jobkontrollanweisungen übernommen.
Bei jeder Netzwerk-Aktivierung wird eine Kopie der verknüpften Symboltabelle(n) erstellt. Damit wird es Ihnen möglich, Netzwerke mit unterschiedlichen Parametersätzen zur Ausführung vorzubereiten, und das sogar über einen längeren Zeitraum im voraus.
Wie können nun Symbole in den Jobkontrollanweisungen benutzt werden? Immer wenn ein Symbolname in den Jobkontrollanweisungen oder in einer Prozedur vorkommt, wird er durch seinen aktuellen Wert aus der Symboltabelle ersetzt. Den Zeitpunkt dieser Ersetzung können Sie selbst anhand zweier Steuerzeichen bestimmen: entweder den Zeitpunkt der Netzwerk-Aktivierung oder aber den Zeitpunkt der tatsächlichen Job-Ausführung.
Es gibt in Entire Operations auch eine große Anzahl vordefinierter (eingebauter) Symbole.
Die Symbole selbst werden in verschiedenen Tabellen (wie in Steplibs) gesucht. Symbole können rekursiv andere Symbole beinhalten; Systemvariablen können ebenfalls zur Bildung von Symbolwerten herangezogen werden.
Symboltabellen gehören Eigentümern. Ein Eigentümer kann eine beliebige Anzahl von Symboltabellen besitzen. Ein Benutzer kann alle Symboltabellen aller Eigentümer verändern, für die er autorisiert ist.
Symbole können mit Hilfe von Anwendungsprogrammierungsschnittellen (APIs, Application Programming Interfaces) von beliebigen Natural Programmen abgefragt und modifiziert werden. Wird ein solches Natural Programm als Teil eines Entire Operations Job-Netzwerks ausgeführt, so können aktive Symboltabellen sogar während der laufenden Ausführung von Job-Netzwerken verändert werden.
Weitere Informationen siehe Verwendung von Symboltabellen und Symbolen im Kapitel Symboltabellen und Symbole im Benutzerhandbuch.
Aktive Objekte in Entire Operations werden zusätzlich durch eine Laufnummer identifiziert, die ihnen automatisch bei der Erzeugung eines aktiven Objekts zugewiesen wird. Aktive Netzwerke oder Jobs werden bei einer Aktivierung eines Netzwerks oder eines Jobs erzeugt.
Laufnummern sind auf Job-Netzwerk-Ebene eindeutig.
Laufnummern können auch geplanten Aktivierungen zugewiesen werden. In der Planungsphase sind für eine gegebene Laufnummer keine aktiven Jobs vorhanden.
Es gibt keine Garantie dafür, dass die Nummerierung der Netzwerk-Aktivierung mit den Aktivierungszeiten ansteigt.
Weitere Informationen siehe Laufnummer im Benutzerhandbuch.
Entire Operations bietet Ihnen bei den Objekttypen Job-Netzwerk und Symboltabelle die Möglichkeit, mit verschiedenen Versionen eines Objekts zu arbeiten.
Die Versionierung von Job-Netzwerken und Symboltabellen ist optional.
Sie können bei jedem Job-Netzwerken und bei jeder Symboltabelle individuell entscheiden, ob Sie mit Versionen des betreffenden Objekts arbeiten wollen oder nicht.
Sie können die Versionierung in folgenden Fällen anwenden:
Archivierung früherer Job-Netzwerk-Versionen, um diese zu einem späteren Zeitpunkt manuell aktivieren zu können.
Archivierung früherer Symboltabellen-Versionen.
Bereitstellung neuer Job-Netzwerk-Versionen oder Symboltabellen-Versionen für zukünftige Verwendungen.
Weitere Informationen siehe Netzwerk-Versionen verwalten und Symboltabellen-Versionen verwalten im Benutzerhandbuch.
Knoten sind Entire System Server und beziehen sich auf Maschinen, auf denen die Betriebssystem-Anforderungen ausgeführt werden. Knoten unterscheiden sich durch numerische Kennungen, genauso wie Datenbankkennungen zwischen Adabas-Datenbanken unterscheiden. Innerhalb Entire Operations wird jeder Maschine eine Knotennummer zugewiesen. In einer physischen Maschine kann sich mehr als ein Betriebssystem-Server-Knoten befinden.
Auf den Maschinen, die durch Knotenkennungen bezeichnet werden, können verschiedene Ziel-Betriebssysteme laufen. Entire Operations erkennt das Betriebssystem.
Kommunikationswege zwischen ansonsten isolierten Knoten werden von Entire Net-work und EntireX Broker bereitgestellt. Diese Software-AG-Produkte ermöglichen eine transparente Verbindung von Knoten ungeachtet der Art ihrer physischen Verknüpfung.
Bei der Definition eines Job-Netzwerks in Entire Operations können Standard-Knoten für die JCL und für die Ausführung der Jobs angegeben werden. Diese Standard-Knoten können bei jedem Job geändert werden mit der Folge, dass verschiedene Jobs innerhalb desselben Netzwerks auf verschiedenen Maschinen laufen können.
Die folgende Abbildung zeigt ein Beispiel dafür, wie Entire Operations Server und Knoten auf verschiedenen Maschinen und unter verschiedenen Betriebssystemen unterstützen kann:

Weitere Informationen siehe Definition der Knoten in der Systemverwaltung-Dokumentation.