The Profiler utility is available for interactive (online) and batch Natural applications. Natural interactive applications can also be profiled from NaturalONE which is described in detail in the NaturalONE documentation.
This Dokument covers the following topics:

The graphic illustrates the process flow when the Profiler utility traces data in online or batch mode.
The Profiler utility is based on SYSRDC technology, as shown in the graphic. When an event such as a program start occurs in a Natural mainframe application, the Natural nucleus calls the Natural Data Collector of the SYSRDC utility which collects the Natural event data in the Natural Data Collector buffer and passes the event data to user exits of the Natural Data Collector. The way in which the event data is further processed depends on the mode in which you execute the Profiler utility.
The graphic is further explained in the following section:
- Profiler Utility - Online Mode
The Profiler utility in online mode is menu-based. It is used for a quick view of the last actions of an interactive Natural application.
The Natural Data Collector Buffer (maximum size of 128 KB) works in a wrap-around mode. It provides the most recent events whereas the oldest data is overwritten when the buffer is full. The data collection is stopped when the data is read and the buffer is cleared when the collection is restarted.
The Profiler Online Component reads the event data from the Natural Data Collector buffer. It provides functions to control profiler tracing, to select required event types, to maintain and display trace records, to download the event data to the PC and to save the event data as Profiler resource file. The Profiler resource file can be processed either by the Profiler batch data processing functions, NaturalONE, or the Profiler Rich GUI.
- Profiler Utility - Batch Mode
The Profiler utility in batch mode is controlled by JCL input. It is designed for analyzing Natural batch applications.
The user exit NATRDC1 of the Natural Data Collector collects the Natural event data in the Profiler data pool. It extents the Natural Data Collector event record with additional event information and performs special functions such as filtering or sampling.
The Profiler Data Pool (maximum size 2 GB) collects the Natural event data for the Profiler utility in batch mode and for the NaturalONE Profiler. A special logic guarantees that no data is lost, even if the pool is full.
The Profiler Batch Data Collection reads the event data asynchronously from the Profiler data pool while the application and the tracing continue. It provides functions to control profiler tracing, to select required event types, to filter, sample or consolidate the data, to perform Natural code coverage, and to write the resulting events to a Profiler resource file. General statistics and an event trace with the most important data can be written to standard output.
The Profiler Resource File (extension
.nprf,.nprcor.ncvf) is a Natural resource allocated on the FNAT or FUSER system file according the resource library selection. It contains the event data in a compressed format with up to 80 percent data storage reduction. The data is combined in data blocks for an optimized transfer to NaturalONE.During Profiler Batch Data Processing, the Profiler reads and processes the event data from the Profiler resource files. It provides functions for data consolidation (aggregation), event tracing and program tracing. It offers a program summary, a line summary and a transaction summary and displays Profiler properties and statistics. For the Natural code coverage data, program and statement coverage reports are provided. The resulting data can be exported to a file in text or CSV (comma-separated values) format.
In the Natural Server view of NaturalONE, the Profiler resource files are listed as NPRF or NPRC resources. The context menu function Open with Natural Profiler reads the resource data to the NaturalONE Profiler. The NaturalONE Profiler provides the general analysis of the event data. It shows how the CPU time or elapsed time is distributed over the programs, statements and even program lines of the application and how often a statement was executed. Additionally, the full event trace is provided.
Coverage resource files (NCVF) can be added from the NaturalONE Server view to a project in the NaturalONE workspace. The context menu function Open with Natural Code Coverage reads the resource data and displays it in the Code Coverage view.
From the NaturalONE Code Coverage view, the Natural source editor can be opened. It shows all source line with one or more covered statements with a green background.
From the NaturalONE Tools and Utilities, the Profiler Rich GUI can be started. It lists all Profiler resources of the given library. For a selected Profiler resource, the properties and statistics of the profiling are displayed. The tool provides functions for data consolidation and evaluation, to analyze monitored programs, or to delete a Profiler resource file. For the evaluation, pie charts are used to show the distribution of Profiler KPIs for selected criterions like the distribution of the CPU time for programs. Summarized totals of the KPI values are also displayed. For the program analysis, the source of monitored programs is combined with the Profiler data whereby the source is colored according to the value of the selected KPI.

This graphic illustrates which actions the Profiler utility performs when profiling a Natural application in batch mode.
The Natural trace session is the session in which the Natural batch application is executed and the Profiler trace data is generated and collected.
When the Profiler utility INIT function is performed, a new Natural
session is started as an asynchronous subtask. This session is called monitor session
because it monitors the events. In both sessions, a Natural nucleus instance with a
linked NATRDC1 exit is running. The INIT function triggers the execution
of the Profiler utility in the monitor session and forwards the INIT
specific keywords to it.
In the monitor session, the Profiler resource file is created in which the events will be saved later. Then, the NATRDC1 exit is called to initialize the monitor session. NATRDC1 allocates the Profiler data pool which is used to transfer the event data from the trace session to the monitor session. It also initializes the sampling and sets default values for filters.
When the Profiler in the trace session notices that the monitor session has been successfully initialized, it calls the NATRDC1 exit to initialize the trace session. By default, the data collection is paused after the initialization.
After the initialization, the Profiler filters can be set. This should be performed before the data collection is started so that the filters are immediately operative at start.
Data collection begins with the START function. The Profiler in the
trace session sends a start request to NATRDC1 which collects the events of the
subsequent Natural applications in the Profiler data pool. Simultaneously, the
Profiler in the monitor session calls NATRDC1 to read the event data from the Profiler
data pool. The space of the event data is immediately released so that the trace
session can reuse it. The Profiler in the monitor session compresses the event data
and writes it into the Profiler resource file.
With the PAUSE function, data collection can be paused. The Profiler in
the trace session sends a pause request to NATRDC1 which writes an MP
(Monitor Pause) event into the Profiler data pool and suspends data collection, that
is, it refuses all events until a start request is received or the trace session
ends.
At the end of the application, an ST (session termination) event is
written to the Profiler data pool. However, the trace session does not terminate right
away (which would abort the monitor session subtask). Instead, it waits for the
monitor session to read the remaining data from the Profiler data pool. When the
Profiler in the monitor session finds the ST event in the Profiler data
pool, it closes the Profiler resource file, writes the statistics and sends a
termination request to NATRDC1 which ends the monitor session. Finally, the trace
session terminates as well.
The Profiler utility uses technology introduced with the NaturalONE Profiler such as the
NATRDC1 user exit and the Profiler data pool. Therefore, the processing of the event data
is restricted to NaturalONE users who can use the NaturalONE Profiler and the Profiler
utility to evaluate the event data. The data consolidation and processing functions of the
Profiler utility (CONSOLIDATE, READ, LIST, and
DELETE) must be activated before they can be used. The activation is
described in Prerequisites.
This section covers the following topics:
When a Natural application is profiled, the Natural Profiler collects one record for each event. Depending on the application, this can produce huge amounts of data, especially when Natural statements are monitored. The more data the Profiler generates, the more time is required to transport the data from the server to the NaturalONE client.
The Profiler utility and the Profiler Rich GUI offer a server-side data consolidation
which significantly reduces the amount of data while increasing the transport flow rate.
The Profiler data consolidation combines similar records into one consolidated record
containing aggregated time values and a hit counter. The consolidated data is written to
a resource file which has the same name as the corresponding unconsolidated resource
file but an extension .nprc (Natural Profiler resource consolidated).
During profiling, the data can be consolidated immediately by switching
on the CONSOLIDATE keyword of the Profiler utility INIT
function. Unconsolidated data of an NPRF file can be consolidated later
with the Profiler utility or the Profiler Rich GUI CONSOLIDATE
function.
A Natural statement executes 1000 times in a FOR loop. The unconsolidated
data contains 1000 records for each execution of the statement. Each record contains the
event time and the CPU timestamp, besides other information. The Profiler consolidation
combines these 1000 records into one consolidated record. All common information (like
the library or program name) is kept, the elapsed time and the CPU time of each
execution of the statement is determined, summarized, and saved in the consolidation
record. Additionally, a hit count of 1000 is recorded.
Anmerkungen:
Natural code coverage is used to monitor executed and not-executed statements of a
Natural application. It is started by switching on the COVERAGE keyword
of the Profiler utility INIT function.
For code coverage, the Profiler automatically uses an event filter so that only the
program start (PS) and Natural statement (NS) events are
collected. Moreover, in this case the statement events contain a GP offset which is
needed to uniquely identify the statement.
For every accessed program, the corresponding cataloged program (GP) is read and the statement table is built-up containing the line number, the GP offset, the object code, and the copycode information of the statement. Additionally, an inverted list of GP offsets is created for a quick search of the offset.
While the application is running, the GP offset of every executed statement is searched in the statement table and marked as covered. Finally, the covered statements and the not covered (those which have not been marked) statements are written to a Natural NCVF resource file.
When the NCVF coverage resource file is analyzed with the Profiler READ
function, the source of the monitored programs is read and the lines are marked
according to the coverage of the statements in the line.
Anmerkung
Natural code coverage is not provided for programs cataloged with the Natural
Optimizer Compiler (NOC).
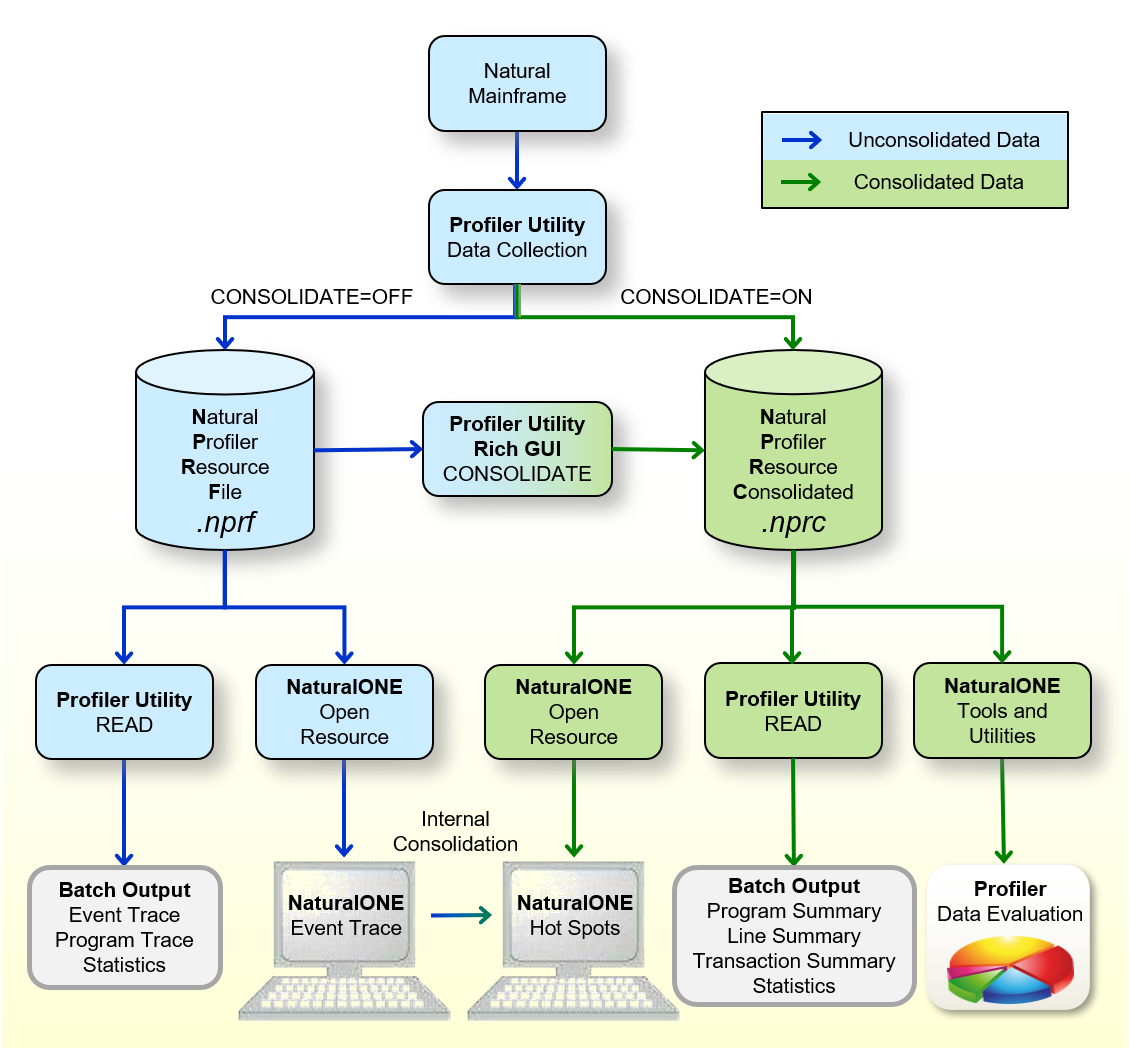
The following graphic shows how the Profiler utility processes unconsolidated and consolidated data:

The graphic is explained in the following section:
When a Natural mainframe batch application is profiled with the Profiler utility
data collection, the resulting event data is written to a Natural Profiler resource
file (NPRF) or a Natural Profiler resource consolidated (NPRC) file depending on the
setting of the CONSOLIDATE keyword of the Profiler utility
INIT function.
The Natural Profiler resource file (extension .nprf) contains the
event data in an unconsolidated format, which means that there is one record for
each event.
The Profiler utility READ function reads the event data from the NPRF resource
file. It provides an event trace, a program trace and the Profiler statistics. The
resulting data can be exported to a file in text or CSV (comma-separated values)
format.
If the NPRF resource file is opened from NaturalONE, the unconsolidated event data is listed on the NaturalONE Event Trace page.
The NaturalONE Hot Spots page shows the event data in a consolidated form. If the data derives from an NPRF resource file, NaturalONE consolidates the data internally.
The CONSOLIDATE
function of the Profiler utility and the Profiler Rich GUI reads the event data from
the NPRF resource file, consolidates it and writes it to an NPRC resource file.
The Natural Profiler resource consolidated file (extension .nprc)
contains the event data in a consolidated format, which means that similar records
are aggregated in one consolidated record. In general, an NPRC resource file is much
smaller than the corresponding NPRF resource file and, therefore, much quicker to
process.
If the NPRC resource file is opened from NaturalONE, the consolidated event data is shown on the Hot Spots page. It is not possible to view the event trace because the NPRC resource file does not contain the data of each single event.
The Profiler utility READ function reads the event data from the NPRC resource
file. It provides a trace of the consolidated records, a program summary, a line
summary, a transaction summary and Profiler statistics. The resulting data can be
exported to a file in text or CSV (comma-separated values) format.
The Natural Profiler Rich GUI (started from NaturalONE Tools and Utilities) visualizes the Profiler event data and statistics in a graphical, interactive browser interface.
In general, profilers are classified into event-based or statistical profilers. Statistical profilers, which operate by sampling, interrupt the operating system at regular intervals to receive the profiling data. The resulting data is not exact but a statistical approximation.
The Natural Profiler is an event-based profiler. It receives control and collects the profiling data whenever a Natural event occurs. Although the Natural Profiler does not interrupt the operating system, it offers a sampling technique that generates the same profiling data as statistical profilers.
Natural Profiler sampling works like a filter: it eliminates all events except the last one in a sampling interval. Additionally, it replaces the event CPU timestamp by the subsequent sampling time. This way, the Natural Profiler only collects those events that were active at the beginning of a sampling interval.

If you use Profiler sampling, consider the following:
Natural Profiler sampling provides a good estimation of the consumed CPU time. It does not provide other estimations such as hit counts, elapsed times, and Adabas times.
Natural Profiler sampling is a statistical approach which reduces the number of events severely with nearly the same CPU time results.
The smaller the sampling interval, the more accurate the result.
The higher the sampling interval, the less data is produced.
The resulting event duration is a multiple of the sampling interval.
The sampling generates at most one record per sampling interval.
Events which spent more time than a sampling interval need one record only.
The session termination (ST) event is recorded unchanged.
If the total application CPU time is known and sampling is used, the number of events can be estimated:
Number of events ≈ |
|
In the following example application, the program XPROF calls three
subprograms. The application is profiled twice:
Without sampling.
With sampling whereby a sampling interval of 100 microseconds is used.
For sampling, the following keywords are specified with the Profiler utility
INIT function:
FUNCTION=INIT /* Initialize Profiling SAMPLING=ON /* Use sampling INTERVAL=100 /* Microseconds
The Natural Profiler Rich GUI pie charts below show for each program the name of the program, the CPU time spent (in units of milliseconds) and the CPU time percentage with respect to the total CPU time. The left chart reflects the run without sampling and the right chart the run with sampling. Although the sampling reduced the number of events from 240.086 to 4.664, the resulting CPU time and distribution are nearly the same.

Profiling an application usually impacts the performance of the application. The impact can concern the measurement and the overall job duration. The Natural Profiler has implemented several features to keep the measurement as accurate and the performance loss as low as possible.
The Profiler monitor session, which reads the data from the Profiler data pool and writes it into the Profiler resource file, is running as an asynchronous task. The time spent for the monitor session is therefore not considered for the application time measurement. Nevertheless, because the Profiler trace session must wait at the end until the monitor session has finished, it can impact the overall job duration.
The NATRDC1 exit running in the Profiler trace session measures the CPU time needed for the assembling of the trace record separately and subtracts it from the session CPU time.
If Natural statement events are collected with the event filter setting
STATEMENT=ON, the Profiler disables the statement event generation in
the Natural nucleus as long as any block filter (library, program, line, FNAT, event
count or time filter) is active. This reduces the load on the Natural nucleus, the
SYSRDC data collector and finally on NATRDC1 which would otherwise reject the
event.
The Profiler compresses the event data before it writes it into the resource. Compression can save up to 80 percent of data storage which reduces the number of I/O operations dramatically. The event data is also read by NaturalONE in the compressed format which increases the transport flow rate.
When running on a z/OS machine with zIIP (IBM System z Integrated Information Processor), time is lost if execution switches from the general-purpose processor to the zIIP and vice versa. If you use Natural for zIIP with the Profiler, the NATRDC1 exit will run on the zIIP with a minimum number of switches.
If the Profiler data pool is full, the Profiler trace session waits one second so that the Profiler monitor session can read and release some space. If the data pool is too small, it can happen that the Profiler monitor session reads all data before the trace session is restarted. If the monitor session does not find data in the data pool, it waits one second for new data. Now both sessions wait alternating, which increases the overall job duration severely.
The Data pool empty after full property in the Trace
Session category of the Profiler statistics indicates such alternating wait
situations. If the value of this property is greater than zero (0), increase
the Natural profile parameter PDPSIZE to an appropriate value.
PDPSIZE=50000
Profiling a long-running batch application can produce a huge amount of data, especially when Natural statements are monitored.
This section describes how to minimize the number of events to be monitored while keeping essential information:
If the batch job starts multiple Natural applications, initialize and start the Profiler immediately before the first application of interest. As soon as the Profiler is initialized, it has an impact on the performance even if no events are collected.
Pause the Profiler for applications which are not of interest and restart it for the next application of interest.
Eventually, use the application programming interface (API) to start and pause profiling at specific points in the application.
A job executes three Natural applications. From these three applications, only the second one is of interest for a Profiler analysis.
Initialize and start profiling immediately before the second application starts executing, and pause profiling right after execution as in the example below:
APP-01 PROFILER FUNCTION=INIT,... /* Initialize profiling FUNCTION=START /* Start data collection END-PROFILER /* End Profiler input APP-02 PROFILER FUNCTION=PAUSE /* Pause data collection END-PROFILER /* End Profiler input APP-03 FIN /*
This way, profiling has no impact on the performance of the other applications.
Use the event filter FNAT=OFF to avoid monitoring Natural system
programs or do not specify the FNAT keyword at all.
Statement events have the most impact on the performance and quantity. The other events have only a low impact on the performance but enlarge the quantity. Monitor statement events only if you really need them. Monitor from the non-statement events only those you want to analyze.
For example, if you want to view in NaturalONE the program hot spots but neither the statement nor the line hot spots, the following Profiler event filter setting is sufficient:
FILTER=EVENT /* Set event filter EVENT=P /* Program events
With this setting, only the program and session events needed for the program hot spots are monitored, whereas statement and FNAT collection are deactivated by default.
Monitor only the libraries and programs that you want to analyze. Use program filter to restrict profiling.
For example, if a (first) Profiler run without statement collection has shown that
the most CPU time was spent in the program HIGHCPU, then you might only
want to know in which line of this program the most time was spent and which other
events (database calls, external program calls, etc.) are performed:
FILTER=PROGRAM /* Set program filter LIBRARY=PRFDEMO /* Monitored library PROGRAM=HIGHCPU /* Monitored program FILTER=EVENT /* Set event filter EVENT=ALL /* All events STATEMENT=ON /* Collect statements (no count)
For the CPU analysis of a long-running application, we recommend sampling. If you use already filter settings to reduce the number of events, you can additionally activate sampling to reduce the number of events further.
Most event data is generated when statements are collected. Therefore, sampling will often be used in conjunction with statement collection. For very long-running applications, however, it might be helpful to use sampling even if no statements are collected. If you use sampling without statement collection, we recommend a sampling interval that is higher than that specified when statements are collected.
Sampling has only restricted impact on the Profiler performance but it can reduce the amount of data dramatically. The formula in the section Sampling rearranged here can be used to choose a sampling interval so that the number of events is equal to or less than an approximate value:
Sampling interval ≥ |
|
For example, a batch application requires 40 minutes of CPU time (2,400,000,000 µs). Sampling should restrict the number of events to at most 500,000 events. The corresponding sampling interval can be calculated with the formula above.
Sampling interval ≥ |
|
= 4,800 |
Specify the following sampling setting for the Profiler utility INIT
function:
SAMPLING=ON INTERVAL=4800
If you want to analyze the performance of the event data and do not require an event or program trace, we recommend that you consolidate the event data on the server side. The Profiler data consolidation combines similar records into one consolidated record containing aggregated time values and a hit counter.
The event data can be consolidated during data collection with the
CONSOLIDATE keyword of the Profiler utility INIT function as
described in the section Initializing
Profiling.
Unconsolidated event data of an NPRF (Natural Profiler resource file) resource file can
be consolidated with the Profiler utility CONSOLIDATE function as described
in the section Consolidating Event
Data, or with the CONSOLIDATE function of the
Natural Profiler Rich GUI as described in the documentation of
NaturalONE, available at documentation.softwareag.com.
See section Using NaturalONE > Using Natural Tools and
Utilities > Rich GUI Interface of the Natural
Profiler.
Consolidated data is written to an NPRC (Natural Profiler resource consolidated) resource file which is in general significantly smaller than the corresponding NPRF resource file. It opens much faster from NaturalONE and provides the same hot spots as the NPRF resource file.
Anmerkung
Natural code coverage data written to an NCVF resource file is automatically
consolidated by Natural code coverage.
The RDC profile parameter configures the Natural Data
Collector used by the Profiler utility and the SYSRDC utility: see RDC - Configure the Natural Data
Collector in the Parameter Reference
documentation.
The CMRDC interface controls the data recorded in the Natural Data Collector buffer: see Calling the CMRDC Interface in the section SYSRDC Utility in the Utilities documentation.
The use of the Profiler utility can be controlled by Natural Security, see Protecting Utilities in the Natural Security documentation.
The use of the NaturalONE Profiler and NaturalONE code coverage is described in the NaturalONE documentation.
The NaturalONE Tools and Utilities including the Natural Profiler Rich GUI is described in the NaturalONE documentation.