The DBLOG utility logs each Adabas command, SYNC/ROLB call, SQL statement or VSAM call after it has been processed by the database system. Logging starts when you activate DBLOG and execute or run a Natural program.
This section covers the following topics:
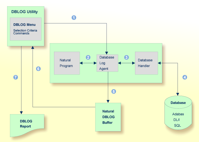
The following graphic illustrates the process flow when database calls are being logged from a Natural program with the DBLOG utility:

|
|
The logging of database calls (Adabas commands, SYNC/ROLB calls, SQL
statements or VSAM calls) is activated by using the corresponding
DBLOG Menu function or the Natural system command
|
|
|
A Natural program issues a statement that initiates a database call, for
example, FIND or
READ.
|
|
|
The database log agent forwards the database call to the database handler. |
|
|
The database handler adapts the database call to the particular database (Adabas, SQL or VSAM), retrieves the data requested by the database call and returns this data to the database log agent. |
|
|
The database log agent records in the Natural DBLOG buffer the data returned by the database handler and forwards this data to the Natural program. |
|
|
The report function of the DBLOG utility reads the data recorded in the
Natural DBLOG buffer and selects records according to the selection criteria
specified in the DBLOG Menu in |
|
|
From the data records selected, the report function of the DBLOG utility generates a report that can be displayed, written to a work file or used for batch processing. |
The data logged by the DBLOG utility is recorded in the Natural DBLOG buffer. The initial
and maximum sizes of the buffer are determined by the DSIZE profile parameter described in the
Parameter Reference documentation.
If there is not enough space to hold the data in the DBLOG buffer, Natural increases the
DBLOG buffer size appropriately (possibly several times) until the maximum size specified
with the DSIZE profile parameter is reached. After the maximum is
reached, only the most recent log data is held in the Natural DBLOG buffer.
If the DBLOG buffer size cannot be further increased due to lack of storage, Natural
issues a NAT7545 message that indicates insufficient space for the
DBLOG buffer. All data logged prior to this lack-of-storage situation will be kept in the
Natural DBLOG buffer and can be displayed by using the TEST
DBLOG command.
DBLOG can be used online or in batch mode. SYNC/ROLB calls can be logged under CICS, under IMS TM, or in batch mode. For further information on batch-mode processing, refer to Natural in Batch Mode described in the Operations documentation.
The logs recorded are displayed on the DBLOG Trace screen.
The DBLOG utility provides default settings for data recording. When using the
DBLOG Menu, you can specify selection criteria for the commands,
calls or statements to be logged and the information displayed. The DBLOG
Menu also provides functions for activating or deactivating logging. You can
also use the Natural system command TEST DBLOG to control DBLOG
execution.
The fields of the DBLOG Trace
screen, the DBLOG
Menu and the Natural system command TEST DBLOG are explained in the relevant
sections of the DBLOG documentation.
The commands used to activate or deactivate DBLOG with the default DBLOG utility settings are described in the following section. See also TEST DBLOG Command for additional information.
To activate or deactivate DBLOG for Adabas
Enter the following Natural system command (toggle command):
TEST DBLOG
Oder:
Enter the following to activate:
TEST DBLOG ON
or
TEST DBLOG START
Enter the following to deactivate:
TEST DBLOG OFF
Oder:
In the DBLOG Menu, enter function code B (to
activate) or function code E (to deactivate).
To activate or deactivate DBLOG for SQL
Enter the following Natural system command (toggle command):
TEST DBLOG Q
Oder:
Enter the following to activate:
TEST DBLOG Q ON
or
TEST DBLOG Q START
Enter the following to deactivate:
TEST DBLOG Q OFF
Oder:
In the DBLOG Menu, enter function code B (to
activate) or function code E (to deactivate).
To activate or deactivate DBLOG for VSAM
Enter the following Natural system command (toggle command):
TEST DBLOG V
Oder:
Enter the following to activate:
TEST DBLOG V ON
or
TEST DBLOG V START
Enter the following to deactivate:
TEST DBLOG OFF
Oder:
In the DBLOG Menu, enter function code B (to
activate) or function code E (to deactivate).
The following are example instructions for logging Adabas commands, SQL statements or VSAM calls with selection criteria specified in the DBLOG Menu.
To perform DBLOG with selection criteria
Invoke the DBLOG Menu by entering one of the following Natural system commands:
For Adabas:
TEST DBLOG MENU
For SQL:
TEST DBLOG Q MENU
For VSAM:
TEST DBLOG V MENU
The DBLOG Menu appears.
In the DBLOG Menu, specify logging restrictions and activate
logging: complete the input fields and enter function code B.
The message DBLOG started now is displayed.
Execute a Natural program which contains Adabas commands, SQL statements, or VSAM calls.
Invoke the DBLOG Trace screen and deactivate logging by entering one of the following Natural system commands:
For Adabas:
TEST DBLOG
For SQL:
TEST DBLOG Q
For VSAM:
TEST DBLOG V
or
TEST DBLOG V SHOW
The DBLOG Trace screen appears.
Clear the Natural DBLOG buffer and deactivate logging by entering one of the following Natural system commands:
For Adabas:
TEST DBLOG OFF
For SQL:
TEST DBLOG Q OFF
For VSAM:
TEST DBLOG V OFF
DBLOG terminates and the NEXT prompt appears.
See also the section TEST DBLOG Command for additional information.